| Category | ID | Term | DB Object | Evidence | Organism | Reference |
|---|---|---|---|---|---|---|
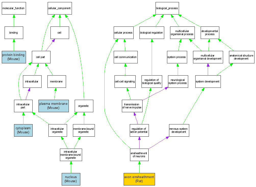
| Molecular Function | GO:0005515 | protein binding | MGI:108176 | IPI | Mouse | MGI:MGI:2181307|PMID:11430802 |
| Cellular Component | GO:0005737 | cytoplasm | MGI:108176 | IDA | Mouse | MGI:MGI:3052391|PMID:15282162 |
| Cellular Component | GO:0005634 | nucleus | MGI:108176 | IDA | Mouse | MGI:MGI:3052391|PMID:15282162 |
| Cellular Component | GO:0005886 | plasma membrane | MGI:108176 | IDA | Mouse | MGI:MGI:2181307|PMID:11430802 |
| Biological Process | GO:0008366 | axon ensheathment | RGD:619960 | IPI | Rat | RGD:729479|PMID:8155317 |