| Category | ID | Term | DB Object | Evidence | Organism | Reference |
|---|---|---|---|---|---|---|
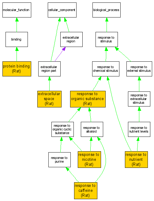
| Molecular Function | GO:0005515 | protein binding | RGD:3418 | IDA | Rat | RGD:1599969|PMID:10210204 |
| Molecular Function | GO:0005515 | protein binding | RGD:3417 | IDA | Rat | RGD:1599976|PMID:3527480 |
| Cellular Component | GO:0005615 | extracellular space | RGD:3417 | IDA | Rat | RGD:1599966|PMID:3833185 |
| Biological Process | GO:0031000 | response to caffeine | RGD:3417 | IDA | Rat | RGD:1599974|PMID:2726780 |
| Biological Process | GO:0035094 | response to nicotine | RGD:3417 | IDA | Rat | RGD:1599975|PMID:2460970 |
| Biological Process | GO:0007584 | response to nutrient | RGD:3417 | IEP | Rat | RGD:1599973|PMID:2363685 |
| Biological Process | GO:0007584 | response to nutrient | RGD:3418 | IEP | Rat | RGD:1599973|PMID:2363685 |
| Biological Process | GO:0010033 | response to organic substance | RGD:3417 | IEP | Rat | RGD:1599977|PMID:2422952 |