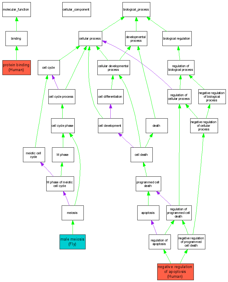
Compare GO annotations for PROC and its orthologs

A table of the annotations represented in this image is provided below.
CategoryIDTermDB ObjectEvidenceOrganismReference
Molecular FunctionGO:0005515protein binding P04070IPIHumanPMID:15248212
Biological ProcessGO:0007140male meiosis FBgn0022333IMPFlyFB:FBrf0094717|PMID:9267182
Biological ProcessGO:0043066negative regulation of apoptosis P04070IMPHumanPMID:12563316