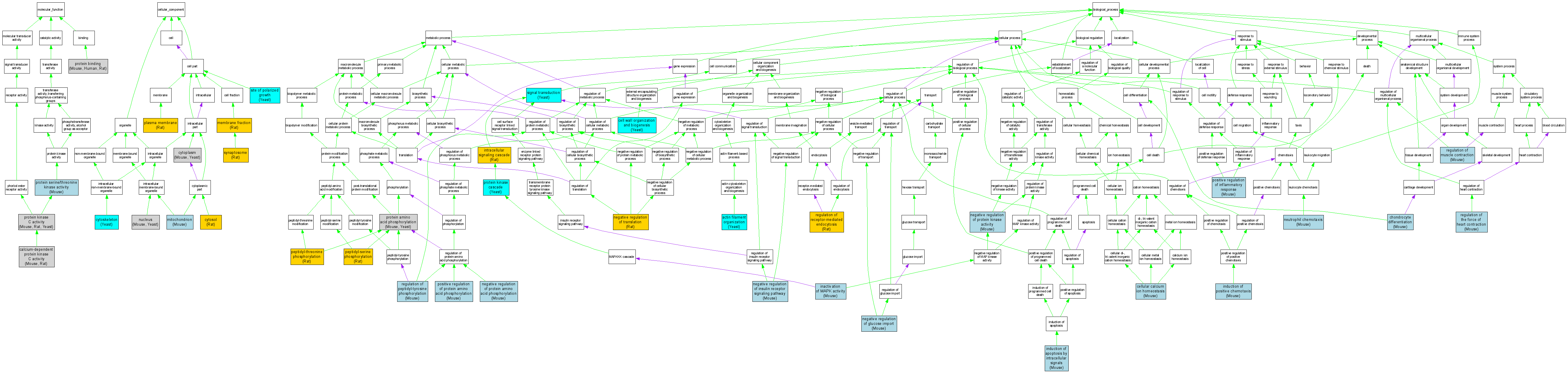
| Category | ID | Term | DB Object | Evidence | Organism | Reference |
| Molecular Function | GO:0004698 | calcium-dependent protein kinase C activity |
MGI:97595 | IDA | Mouse | MGI:MGI:2157617|PMID:10879655 |
| Molecular Function | GO:0004698 | calcium-dependent protein kinase C activity |
RGD:3395 | IDA | Rat | RGD:731217|PMID:9046017 |
| Molecular Function | GO:0005515 | protein binding |
MGI:97595 | IPI | Mouse | MGI:MGI:2652984|PMID:12618484 |
| Molecular Function | GO:0005515 | protein binding |
P17252 | IPI | Human | PMID:12893243 |
| Molecular Function | GO:0005515 | protein binding |
RGD:3395 | IPI | Rat | RGD:null |
| Molecular Function | GO:0005515 | protein binding |
RGD:3395 | IPI | Rat | RGD:1601476|PMID:16045453 |
| Molecular Function | GO:0004697 | protein kinase C activity |
MGI:97595 | IDA | Mouse | MGI:MGI:2652984|PMID:12618484 |
| Molecular Function | GO:0004697 | protein kinase C activity |
MGI:97595 | IDA | Mouse | MGI:MGI:2675524|PMID:12970181 |
| Molecular Function | GO:0004697 | protein kinase C activity |
RGD:3395 | IDA | Rat | RGD:1601478|PMID:15272003 |
| Molecular Function | GO:0004697 | protein kinase C activity |
S000000201 | IDA | Yeast | SGD_REF:S000049517|PMID:8207005 |
| Molecular Function | GO:0004674 | protein serine/threonine kinase activity |
MGI:97595 | IDA | Mouse | MGI:MGI:3033566|PMID:14966518 |
| Cellular Component | GO:0005737 | cytoplasm |
MGI:97595 | IDA | Mouse | MGI:MGI:2684498|PMID:14613966 |
| Cellular Component | GO:0005737 | cytoplasm |
MGI:97595 | IDA | Mouse | MGI:MGI:2671671|PMID:12928424 |
| Cellular Component | GO:0005737 | cytoplasm |
MGI:97595 | IDA | Mouse | MGI:MGI:2675925|PMID:12826667 |
| Cellular Component | GO:0005737 | cytoplasm |
MGI:97595 | IDA | Mouse | MGI:MGI:3513617|PMID:15590069 |
| Cellular Component | GO:0005737 | cytoplasm |
S000000201 | IDA | Yeast | SGD_REF:S000077921|PMID:11545731 |
| Cellular Component | GO:0005856 | cytoskeleton |
S000000201 | IDA | Yeast | SGD_REF:S000086063|PMID:15910746 |
| Cellular Component | GO:0005829 | cytosol |
RGD:3395 | IDA | Rat | RGD:1601474|PMID:16837815 |
| Cellular Component | GO:0005624 | membrane fraction |
RGD:3395 | IDA | Rat | RGD:1601474|PMID:16837815 |
| Cellular Component | GO:0005739 | mitochondrion |
MGI:97595 | IDA | Mouse | MGI:MGI:2675925|PMID:12826667 |
| Cellular Component | GO:0005634 | nucleus |
MGI:97595 | IDA | Mouse | MGI:MGI:2684498|PMID:14613966 |
| Cellular Component | GO:0005634 | nucleus |
MGI:97595 | IDA | Mouse | MGI:MGI:3513617|PMID:15590069 |
| Cellular Component | GO:0005634 | nucleus |
S000000201 | IDA | Yeast | SGD_REF:S000077921|PMID:11545731 |
| Cellular Component | GO:0005886 | plasma membrane |
RGD:3395 | IDA | Rat | RGD:1601477|PMID:15814842 |
| Cellular Component | GO:0030427 | site of polarized growth |
S000000201 | IDA | Yeast | SGD_REF:S000049103|PMID:10893184 |
| Cellular Component | GO:0019717 | synaptosome |
RGD:3395 | IDA | Rat | RGD:1601476|PMID:16045453 |
| Biological Process | GO:0007015 | actin filament organization |
S000000201 | IGI | Yeast | SGD_REF:S000073801|PMID:12810699 |
| Biological Process | GO:0007047 | cell wall organization and biogenesis |
S000000201 | IMP | Yeast | SGD_REF:S000041609|PMID:7874200 |
| Biological Process | GO:0006874 | cellular calcium ion homeostasis |
MGI:97595 | IMP | Mouse | MGI:MGI:3033566|PMID:14966518 |
| Biological Process | GO:0002062 | chondrocyte differentiation |
MGI:97595 | IDA | Mouse | MGI:MGI:3758399|PMID:17644814 |
| Biological Process | GO:0000188 | inactivation of MAPK activity |
MGI:97595 | IMP | Mouse | MGI:MGI:2677557|PMID:11923480 |
| Biological Process | GO:0008629 | induction of apoptosis by intracellular signals |
MGI:97595 | IMP | Mouse | MGI:MGI:2671671|PMID:12928424 |
| Biological Process | GO:0050930 | induction of positive chemotaxis |
MGI:97595 | IMP | Mouse | MGI:MGI:2671671|PMID:12928424 |
| Biological Process | GO:0007242 | intracellular signaling cascade |
RGD:3395 | IDA | Rat | RGD:628493|PMID:11562372 |
| Biological Process | GO:0046325 | negative regulation of glucose import |
MGI:97595 | IMP | Mouse | MGI:MGI:2677557|PMID:11923480 |
| Biological Process | GO:0046627 | negative regulation of insulin receptor signaling pathway |
MGI:97595 | IMP | Mouse | MGI:MGI:2677557|PMID:11923480 |
| Biological Process | GO:0001933 | negative regulation of protein amino acid phosphorylation |
MGI:97595 | IMP | Mouse | MGI:MGI:3033566|PMID:14966518 |
| Biological Process | GO:0006469 | negative regulation of protein kinase activity |
MGI:97595 | IMP | Mouse | MGI:MGI:2677557|PMID:11923480 |
| Biological Process | GO:0017148 | negative regulation of translation |
RGD:3395 | IMP | Rat | RGD:1582336|PMID:16556598 |
| Biological Process | GO:0030593 | neutrophil chemotaxis |
MGI:97595 | IMP | Mouse | MGI:MGI:2671671|PMID:12928424 |
| Biological Process | GO:0018105 | peptidyl-serine phosphorylation |
RGD:3395 | IDA | Rat | RGD:1601478|PMID:15272003 |
| Biological Process | GO:0018107 | peptidyl-threonine phosphorylation |
RGD:3395 | IDA | Rat | RGD:1601478|PMID:15272003 |
| Biological Process | GO:0050729 | positive regulation of inflammatory response |
MGI:97595 | IMP | Mouse | MGI:MGI:2671671|PMID:12928424 |
| Biological Process | GO:0001934 | positive regulation of protein amino acid phosphorylation |
MGI:97595 | IMP | Mouse | MGI:MGI:3033566|PMID:14966518 |
| Biological Process | GO:0006468 | protein amino acid phosphorylation |
MGI:97595 | IDA | Mouse | MGI:MGI:2652984|PMID:12618484 |
| Biological Process | GO:0006468 | protein amino acid phosphorylation |
S000000201 | IDA | Yeast | SGD_REF:S000049517|PMID:8207005 |
| Biological Process | GO:0007243 | protein kinase cascade |
S000000201 | IMP | Yeast | SGD_REF:S000041609|PMID:7874200 |
| Biological Process | GO:0006937 | regulation of muscle contraction |
MGI:97595 | IMP | Mouse | MGI:MGI:3033566|PMID:14966518 |
| Biological Process | GO:0050730 | regulation of peptidyl-tyrosine phosphorylation |
MGI:97595 | IMP | Mouse | MGI:MGI:2182234|PMID:11940581 |
| Biological Process | GO:0048259 | regulation of receptor-mediated endocytosis |
RGD:3395 | IMP | Rat | RGD:1601478|PMID:15272003 |
| Biological Process | GO:0002026 | regulation of the force of heart contraction |
MGI:97595 | IMP | Mouse | MGI:MGI:3033566|PMID:14966518 |
| Biological Process | GO:0007165 | signal transduction |
S000000201 | IMP | Yeast | SGD_REF:S000041609|PMID:7874200 |