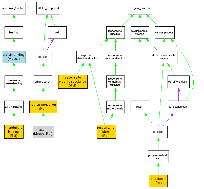
| Category | ID | Term | DB Object | Evidence | Organism | Reference |
| Molecular Function | GO:0008017 | microtubule binding |
RGD:69329 | IDA | Rat | RGD:1358383|PMID:12805366 |
| Molecular Function | GO:0005515 | protein binding |
MGI:97180 | IPI | Mouse | MGI:MGI:3709531|PMID:17274640 |
| Cellular Component | GO:0030424 | axon |
MGI:97180 | IDA | Mouse | MGI:MGI:3577007|PMID:15834957 |
| Cellular Component | GO:0030424 | axon |
RGD:69329 | IDA | Rat | RGD:1625439|PMID:15623521 |
| Cellular Component | GO:0043005 | neuron projection |
RGD:69329 | IDA | Rat | RGD:1625439|PMID:15623521 |
| Biological Process | GO:0006915 | apoptosis |
RGD:69329 | IDA | Rat | RGD:1599925|PMID:15750210 |
| Biological Process | GO:0007584 | response to nutrient |
RGD:69329 | IDA | Rat | RGD:1599923|PMID:16495207 |
| Biological Process | GO:0010033 | response to organic substance |
RGD:69329 | IDA | Rat | RGD:1599924|PMID:16389547 |