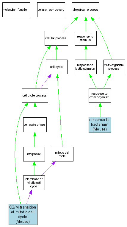
Compare GO annotations for PPM1D and its orthologs

A table of the annotations represented in this image is provided below.
CategoryIDTermDB ObjectEvidenceOrganismReference
Biological ProcessGO:0000086G2/M transition of mitotic cell cycle MGI:1858214IMPMouseMGI:MGI:2158022|PMID:11809801
Biological ProcessGO:0009617response to bacterium MGI:1858214IMPMouseMGI:MGI:2158022|PMID:11809801