| Category | ID | Term | DB Object | Evidence | Organism | Reference |
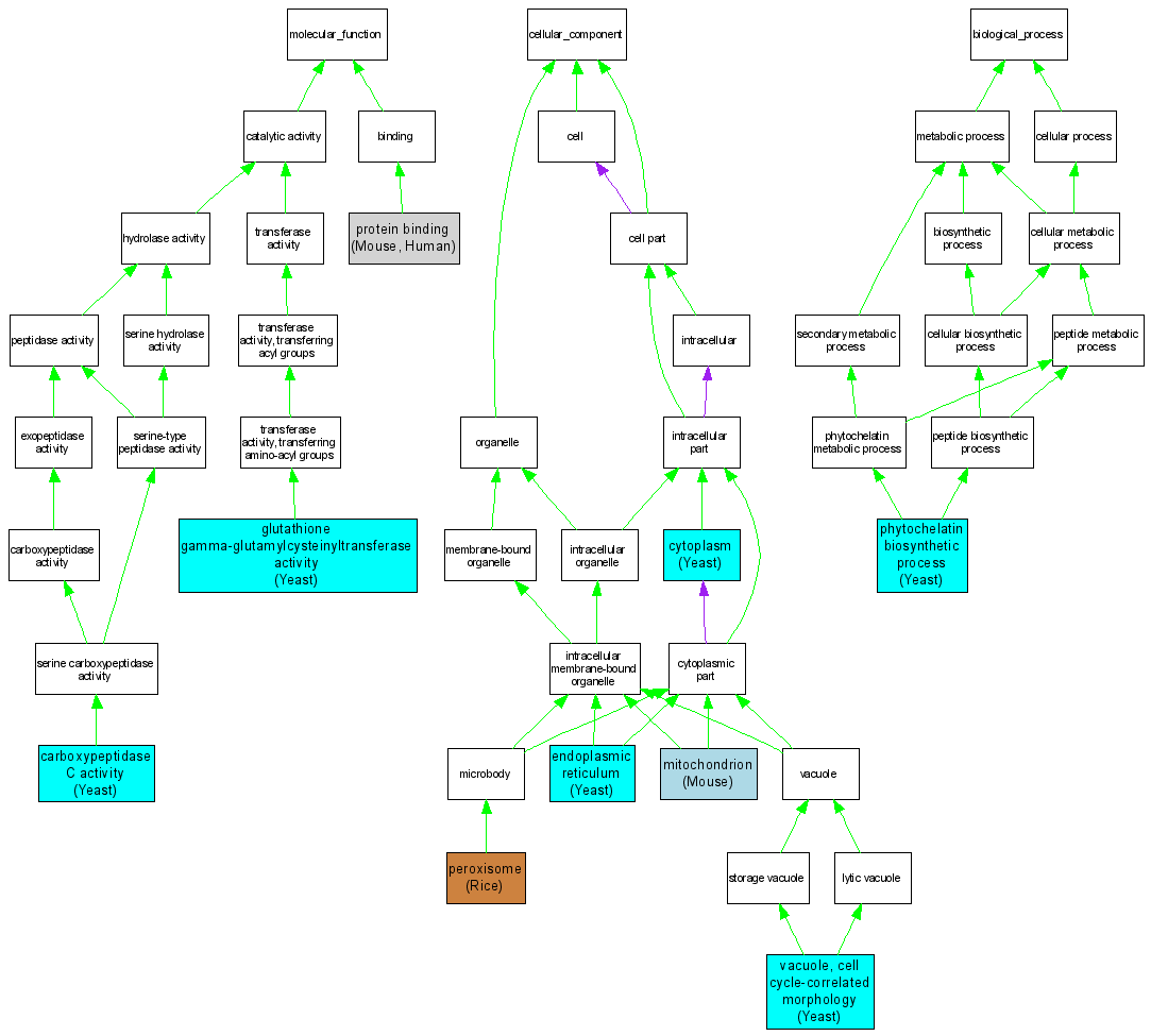
| Molecular Function | GO:0004186 | carboxypeptidase C activity |
S000004912 | IDA | Yeast | SGD_REF:S000122758|PMID:8679540 |
| Molecular Function | GO:0016756 | glutathione gamma-glutamylcysteinyltransferase activity |
S000004912 | IDA | Yeast | SGD_REF:S000122160|PMID:17408619 |
| Molecular Function | GO:0016756 | glutathione gamma-glutamylcysteinyltransferase activity |
S000004912 | IMP | Yeast | SGD_REF:S000122160|PMID:17408619 |
| Molecular Function | GO:0005515 | protein binding |
MGI:97748 | IPI | Mouse | MGI:MGI:2181233|PMID:9425240 |
| Molecular Function | GO:0005515 | protein binding |
P10619 | IPI | Human | PMID:17353931 |
| Cellular Component | GO:0005737 | cytoplasm |
S000004912 | IDA | Yeast | SGD_REF:S000069459|PMID:11914276 |
| Cellular Component | GO:0005783 | endoplasmic reticulum |
S000004912 | IDA | Yeast | SGD_REF:S000069459|PMID:11914276 |
| Cellular Component | GO:0005739 | mitochondrion |
MGI:97748 | IDA | Mouse | MGI:MGI:2682130|PMID:14651853 |
| Cellular Component | GO:0005777 | peroxisome |
P37890 | IEP | Rice | GR_REF:4865|PMID:8161571 |
| Cellular Component | GO:0000324 | vacuole, cell cycle-correlated morphology |
S000004912 | IDA | Yeast | SGD_REF:S000074185|PMID:14562095 |
| Biological Process | GO:0046938 | phytochelatin biosynthetic process |
S000004912 | IDA | Yeast | SGD_REF:S000122160|PMID:17408619 |
| Biological Process | GO:0046938 | phytochelatin biosynthetic process |
S000004912 | IMP | Yeast | SGD_REF:S000122160|PMID:17408619 |