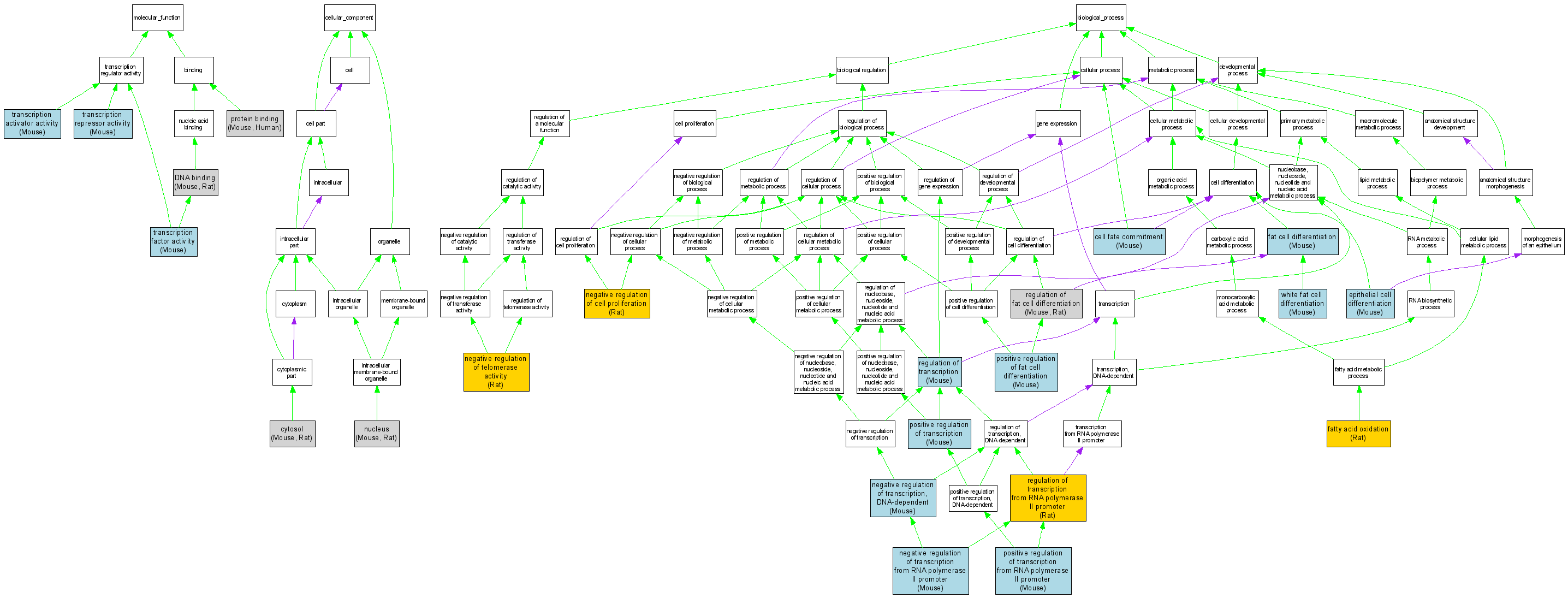
Compare GO annotations for PPARG and its orthologs

A table of the annotations represented in this image is provided below.
CategoryIDTermDB ObjectEvidenceOrganismReference
Molecular FunctionGO:0003677DNA binding MGI:97747IDAMouseMGI:MGI:67592|PMID:8041794
Molecular FunctionGO:0003677DNA binding MGI:97747IDAMouseMGI:MGI:2180395|PMID:12037571
Molecular FunctionGO:0003677DNA binding MGI:97747IDAMouseMGI:MGI:3529655|PMID:15681609
Molecular FunctionGO:0003677DNA binding MGI:97747IPIMouseMGI:MGI:3529655|PMID:15681609
Molecular FunctionGO:0003677DNA binding RGD:3371IDARatRGD:1580658|PMID:16257923
Molecular FunctionGO:0005515protein binding MGI:97747IPIMouseMGI:MGI:3045488|PMID:15164767
Molecular FunctionGO:0005515protein binding MGI:97747IPIMouseMGI:MGI:3527921|PMID:15687259
Molecular FunctionGO:0005515protein binding MGI:97747IPIMouseMGI:MGI:3529655|PMID:15681609
Molecular FunctionGO:0005515protein binding MGI:97747IPIMouseMGI:MGI:3587162|PMID:16099986
Molecular FunctionGO:0005515protein binding P37231IPIHumanPMID:12040021
Molecular FunctionGO:0005515protein binding P37231IPIHumanPMID:10428834
Molecular FunctionGO:0016563transcription activator activity MGI:97747IDAMouseMGI:MGI:3032469|PMID:14744933
Molecular FunctionGO:0016563transcription activator activity MGI:97747IDAMouseMGI:MGI:3578695|PMID:15684432
Molecular FunctionGO:0003700transcription factor activity MGI:97747IDAMouseMGI:MGI:2180395|PMID:12037571
Molecular FunctionGO:0016564transcription repressor activity MGI:97747IDAMouseMGI:MGI:67592|PMID:8041794
Molecular FunctionGO:0016564transcription repressor activity MGI:97747IMPMouseMGI:MGI:3529655|PMID:15681609
Cellular ComponentGO:0005829cytosol MGI:97747IDAMouseMGI:MGI:2384214|PMID:12163159
Cellular ComponentGO:0005829cytosol MGI:97747IDAMouseMGI:MGI:3045488|PMID:15164767
Cellular ComponentGO:0005829cytosol RGD:3371IDARatRGD:1580660|PMID:16247333
Cellular ComponentGO:0005634nucleus MGI:97747IDAMouseMGI:MGI:2384214|PMID:12163159
Cellular ComponentGO:0005634nucleus MGI:97747IDAMouseMGI:MGI:3045488|PMID:15164767
Cellular ComponentGO:0005634nucleus RGD:3371IDARatRGD:1580660|PMID:16247333
Biological ProcessGO:0045165cell fate commitment MGI:97747IGIMouseMGI:MGI:3527921|PMID:15687259
Biological ProcessGO:0030855epithelial cell differentiation MGI:97747IGIMouseMGI:MGI:3527921|PMID:15687259
Biological ProcessGO:0045444fat cell differentiation MGI:97747IDAMouseMGI:MGI:2448203|PMID:12502791
Biological ProcessGO:0045444fat cell differentiation MGI:97747IDAMouseMGI:MGI:2180395|PMID:12037571
Biological ProcessGO:0045444fat cell differentiation MGI:97747IGIMouseMGI:MGI:3587162|PMID:16099986
Biological ProcessGO:0019395fatty acid oxidation RGD:3371IMPRatRGD:1601464|PMID:17003342
Biological ProcessGO:0008285negative regulation of cell proliferation RGD:3371IMPRatRGD:1580657|PMID:16556873
Biological ProcessGO:0051974negative regulation of telomerase activity RGD:3371IMPRatRGD:1580657|PMID:16556873
Biological ProcessGO:0000122negative regulation of transcription from RNA polymerase II promoter MGI:97747IDAMouseMGI:MGI:67592|PMID:8041794
Biological ProcessGO:0045892negative regulation of transcription, DNA-dependent MGI:97747IMPMouseMGI:MGI:3529655|PMID:15681609
Biological ProcessGO:0045600positive regulation of fat cell differentiation MGI:97747IEPMousePMID:16132694
Biological ProcessGO:0045941positive regulation of transcription MGI:97747IDAMouseMGI:MGI:3578695|PMID:15684432
Biological ProcessGO:0045944positive regulation of transcription from RNA polymerase II promoter MGI:97747IDAMouseMGI:MGI:2180395|PMID:12037571
Biological ProcessGO:0045944positive regulation of transcription from RNA polymerase II promoter MGI:97747IDAMouseMGI:MGI:3587162|PMID:16099986
Biological ProcessGO:0045598regulation of fat cell differentiation MGI:97747IDAMouseMGI:MGI:3054887|PMID:12097321
Biological ProcessGO:0045598regulation of fat cell differentiation RGD:3371IDARatRGD:727277|PMID:10438514
Biological ProcessGO:0045449regulation of transcription MGI:97747IDAMouseMGI:MGI:3032469|PMID:14744933
Biological ProcessGO:0006357regulation of transcription from RNA polymerase II promoter RGD:3371IEPRatRGD:727277|PMID:10438514
Biological ProcessGO:0050872white fat cell differentiation MGI:97747IEPMousePMID:16132694