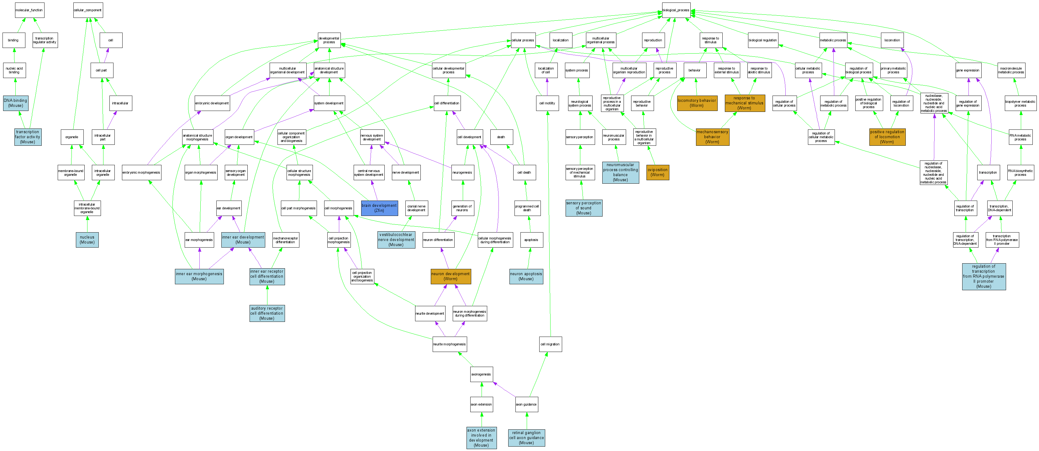
| Category | ID | Term | DB Object | Evidence | Organism | Reference |
| Molecular Function | GO:0003677 | DNA binding |
MGI:102523 | IDA | Mouse | MGI:MGI:3056022|PMID:15465029 |
| Molecular Function | GO:0003700 | transcription factor activity |
MGI:102523 | IDA | Mouse | MGI:MGI:3056022|PMID:15465029 |
| Cellular Component | GO:0005634 | nucleus |
MGI:102523 | IDA | Mouse | MGI:MGI:1095801|PMID:9256502 |
| Cellular Component | GO:0005634 | nucleus |
MGI:102523 | IDA | Mouse | MGI:MGI:1277883|PMID:9735355 |
| Biological Process | GO:0042491 | auditory receptor cell differentiation |
MGI:102523 | IMP | Mouse | MGI:MGI:80981|PMID:8637595 |
| Biological Process | GO:0042491 | auditory receptor cell differentiation |
MGI:102523 | IMP | Mouse | MGI:MGI:2451279|PMID:12585968 |
| Biological Process | GO:0048676 | axon extension involved in development |
MGI:102523 | IGI | Mouse | MGI:MGI:2156641|PMID:11807038 |
| Biological Process | GO:0007420 | brain development |
ZDB-GENE-990415-24 | IEP | Zfin | ZFIN:ZDB-PUB-040326-1|PMID:15042710 |
| Biological Process | GO:0048839 | inner ear development |
MGI:102523 | IMP | Mouse | MGI:MGI:1095801|PMID:9256502 |
| Biological Process | GO:0048839 | inner ear development |
MGI:102523 | IMP | Mouse | MGI:MGI:1277883|PMID:9735355 |
| Biological Process | GO:0042472 | inner ear morphogenesis |
MGI:102523 | IMP | Mouse | MGI:MGI:2451279|PMID:12585968 |
| Biological Process | GO:0060113 | inner ear receptor cell differentiation |
MGI:102523 | IMP | Mouse | MGI:MGI:1095801|PMID:9256502 |
| Biological Process | GO:0060113 | inner ear receptor cell differentiation |
MGI:102523 | IMP | Mouse | MGI:MGI:1277883|PMID:9735355 |
| Biological Process | GO:0007626 | locomotory behavior |
WBGene00006818 | IMP | Worm | WB:WBPaper00005654|PMID:12529635 |
| Biological Process | GO:0007638 | mechanosensory behavior |
WBGene00006818 | IMP | Worm | WB:WBPaper00000502|PMID:7227647 |
| Biological Process | GO:0007638 | mechanosensory behavior |
WBGene00006818 | IMP | Worm | WB:WBPaper00000496|PMID:7262539 |
| Biological Process | GO:0050885 | neuromuscular process controlling balance |
MGI:102523 | IMP | Mouse | MGI:MGI:1095801|PMID:9256502 |
| Biological Process | GO:0050885 | neuromuscular process controlling balance |
MGI:102523 | IGI | Mouse | MGI:MGI:2156641|PMID:11807038 |
| Biological Process | GO:0050885 | neuromuscular process controlling balance |
MGI:102523 | IMP | Mouse | MGI:MGI:80981|PMID:8637595 |
| Biological Process | GO:0051402 | neuron apoptosis |
MGI:102523 | IMP | Mouse | MGI:MGI:1277883|PMID:9735355 |
| Biological Process | GO:0048666 | neuron development |
WBGene00006818 | IMP | Worm | WB:WBPaper00000502|PMID:7227647 |
| Biological Process | GO:0048666 | neuron development |
WBGene00006818 | IMP | Worm | WB:WBPaper00001829|PMID:8187641 |
| Biological Process | GO:0018991 | oviposition |
WBGene00006818 | IMP | Worm | WB:WBPaper00005654|PMID:12529635 |
| Biological Process | GO:0018991 | oviposition |
WBGene00006818 | IMP | Worm | WB:WBPaper00006395|PMID:14551910 |
| Biological Process | GO:0040017 | positive regulation of locomotion |
WBGene00006818 | IMP | Worm | WB:WBPaper00006395|PMID:14551910 |
| Biological Process | GO:0006357 | regulation of transcription from RNA polymerase II promoter |
MGI:102523 | IDA | Mouse | MGI:MGI:3056022|PMID:15465029 |
| Biological Process | GO:0009612 | response to mechanical stimulus |
WBGene00006818 | IMP | Worm | WB:WBPaper00000502|PMID:7227647 |
| Biological Process | GO:0009612 | response to mechanical stimulus |
WBGene00006818 | IMP | Worm | WB:WBPaper00000496|PMID:7262539 |
| Biological Process | GO:0031290 | retinal ganglion cell axon guidance |
MGI:102523 | IGI | Mouse | MGI:MGI:2156641|PMID:11807038 |
| Biological Process | GO:0007605 | sensory perception of sound |
MGI:102523 | IMP | Mouse | MGI:MGI:1095801|PMID:9256502 |
| Biological Process | GO:0007605 | sensory perception of sound |
MGI:102523 | IMP | Mouse | MGI:MGI:80981|PMID:8637595 |
| Biological Process | GO:0007605 | sensory perception of sound |
MGI:102523 | IGI | Mouse | MGI:MGI:2156641|PMID:11807038 |
| Biological Process | GO:0021562 | vestibulocochlear nerve development |
MGI:102523 | IMP | Mouse | MGI:MGI:2451279|PMID:12585968 |