| Category | ID | Term | DB Object | Evidence | Organism | Reference |
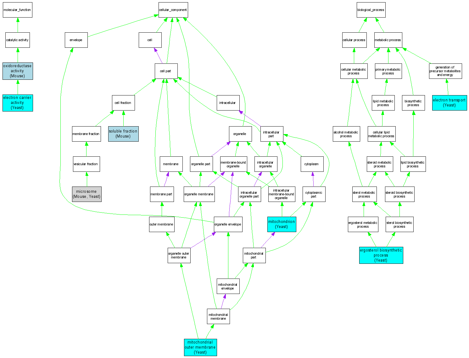
| Molecular Function | GO:0009055 | electron carrier activity |
S000001084 | IDA | Yeast | SGD_REF:S000114664|PMID:11485306 |
| Molecular Function | GO:0016491 | oxidoreductase activity |
MGI:97744 | IMP | Mouse | MGI:MGI:2158950|PMID:11742006 |
| Cellular Component | GO:0005792 | microsome |
MGI:97744 | IDA | Mouse | MGI:MGI:2158950|PMID:11742006 |
| Cellular Component | GO:0005792 | microsome |
S000001084 | IDA | Yeast | SGD_REF:S000041204|PMID:9468503 |
| Cellular Component | GO:0005741 | mitochondrial outer membrane |
S000001084 | IDA | Yeast | SGD_REF:S000114057|PMID:16407407 |
| Cellular Component | GO:0005739 | mitochondrion |
S000001084 | IDA | Yeast | SGD_REF:S000117178|PMID:16823961 |
| Cellular Component | GO:0005739 | mitochondrion |
S000001084 | IDA | Yeast | SGD_REF:S000075100|PMID:14576278 |
| Cellular Component | GO:0005625 | soluble fraction |
MGI:97744 | IDA | Mouse | MGI:MGI:2158950|PMID:11742006 |
| Biological Process | GO:0006118 | electron transport |
S000001084 | IDA | Yeast | SGD_REF:S000062024|PMID:10622712 |
| Biological Process | GO:0006696 | ergosterol biosynthetic process |
S000001084 | IMP | Yeast | SGD_REF:S000041204|PMID:9468503 |