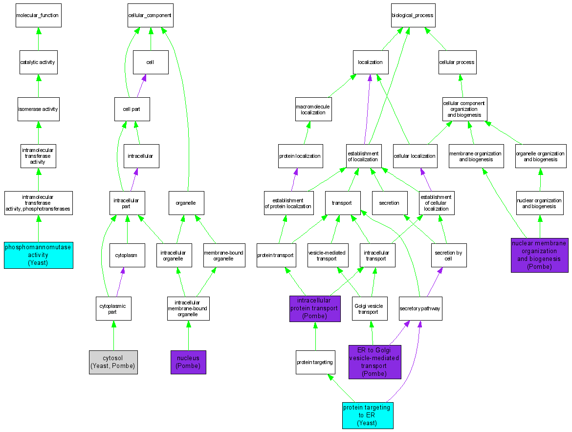
| Category | ID | Term | DB Object | Evidence | Organism | Reference |
| Molecular Function | GO:0004615 | phosphomannomutase activity |
S000001849 | IDA | Yeast | SGD_REF:S000040118|PMID:3288631 |
| Cellular Component | GO:0005829 | cytosol |
S000001849 | IDA | Yeast | SGD_REF:S000048162|PMID:3905826 |
| Cellular Component | GO:0005829 | cytosol |
SPAC1556.07 | IDA | Pombe | PMID:16823372 |
| Cellular Component | GO:0005634 | nucleus |
SPAC1556.07 | IDA | Pombe | PMID:16823372 |
| Biological Process | GO:0006888 | ER to Golgi vesicle-mediated transport |
SPAC1556.07 | IMP | Pombe | PMID:11839792 |
| Biological Process | GO:0006886 | intracellular protein transport |
SPAC1556.07 | IMP | Pombe | PMID:11839792 |
| Biological Process | GO:0006998 | nuclear membrane organization and biogenesis |
SPAC1556.07 | IMP | Pombe | PMID:11839792 |
| Biological Process | GO:0045047 | protein targeting to ER |
S000001849 | IMP | Yeast | SGD_REF:S000045674|PMID:6368572 |