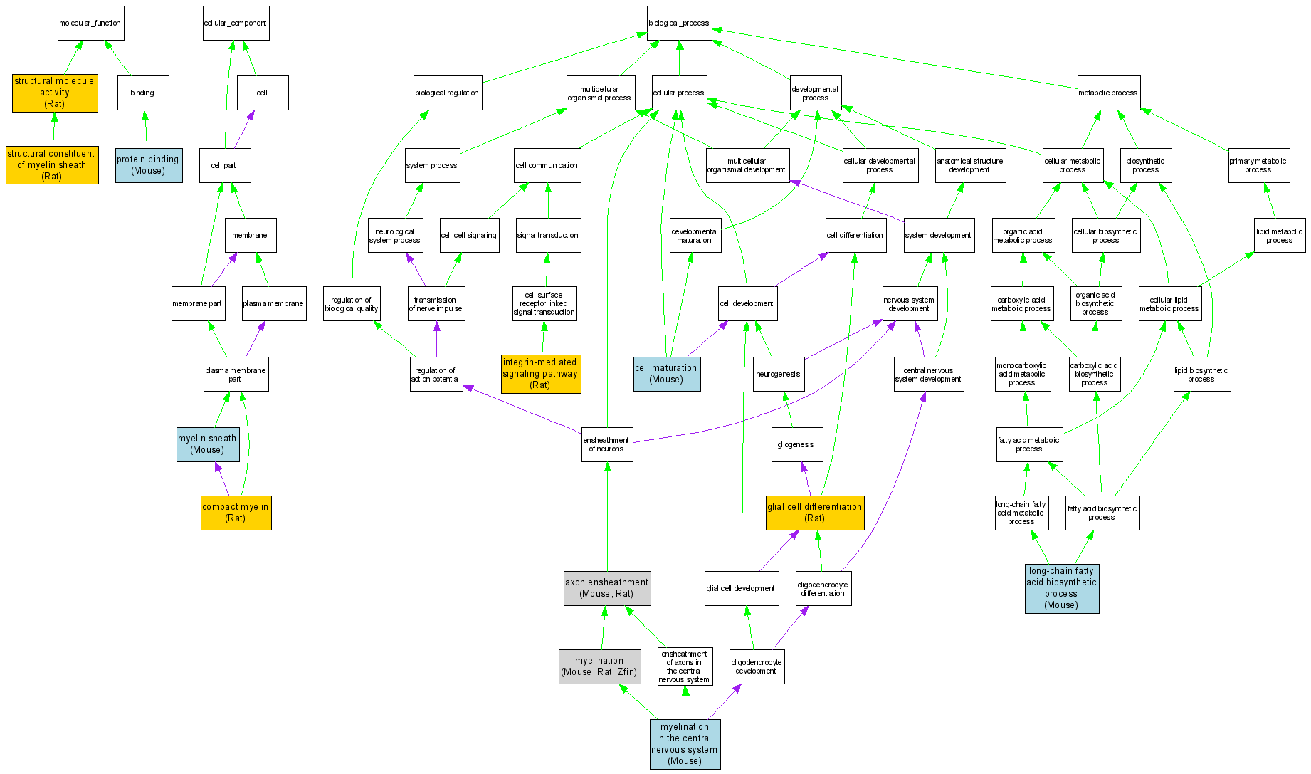
Compare GO annotations for PLP1 and its orthologs

A table of the annotations represented in this image is provided below.
CategoryIDTermDB ObjectEvidenceOrganismReference
Molecular FunctionGO:0005515protein binding MGI:97623IPIMouseMGI:MGI:3510481|PMID:15284227
Molecular FunctionGO:0019911structural constituent of myelin sheath RGD:3354IMPRatRGD:1358780|PMID:3476944
Molecular FunctionGO:0005198structural molecule activity RGD:3354IDARatRGD:625615|PMID:12196561
Cellular ComponentGO:0043218compact myelin RGD:3354IMPRatRGD:1358780|PMID:3476944
Cellular ComponentGO:0043209myelin sheath MGI:97623IDAMouseMGI:MGI:59023|PMID:1694232
Biological ProcessGO:0008366axon ensheathment MGI:97623IMPMouseMGI:MGI:61349|PMID:14169723
Biological ProcessGO:0008366axon ensheathment RGD:3354IEPRatRGD:625615|PMID:12196561
Biological ProcessGO:0048469cell maturation MGI:97623IMPMouseMGI:MGI:3614301|PMID:11746780
Biological ProcessGO:0010001glial cell differentiation RGD:3354IMPRatRGD:1358778|PMID:7674382
Biological ProcessGO:0010001glial cell differentiation RGD:3354IMPRatRGD:1358779|PMID:1384273
Biological ProcessGO:0007229integrin-mediated signaling pathway RGD:3354IPIRatRGD:625615|PMID:12196561
Biological ProcessGO:0042759long-chain fatty acid biosynthetic process MGI:97623IMPMouseMGI:MGI:3619818|PMID:1150661
Biological ProcessGO:0042552myelination MGI:97623IMPMouseMGI:MGI:3619818|PMID:1150661
Biological ProcessGO:0042552myelination RGD:3354IMPRatRGD:1358780|PMID:3476944
Biological ProcessGO:0042552myelination ZDB-GENE-001202-1IEPZfinZFIN:ZDB-PUB-020716-16|PMID:12112375
Biological ProcessGO:0022010myelination in the central nervous system MGI:97623IMPMouseMGI:MGI:59023|PMID:1694232