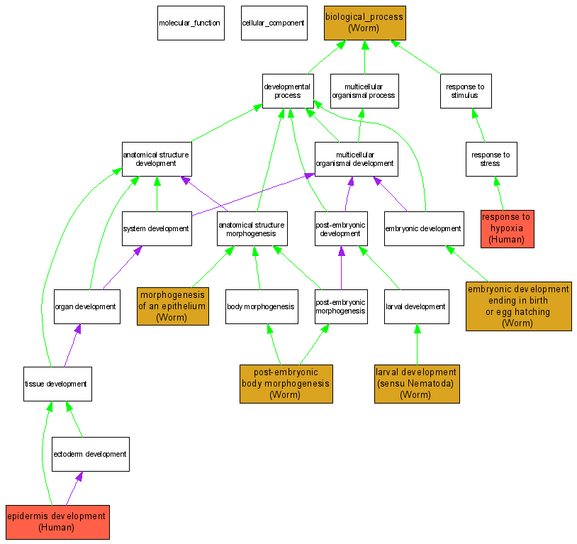
Compare GO annotations for PLOD and its orthologs

A table of the annotations represented in this image is provided below.
CategoryIDTermDB ObjectEvidenceOrganismReference
Biological ProcessGO:0008150biological_process WBGene00002497IMPWormWB:WBPaper00005654|PMID:12529635
Biological ProcessGO:0008150biological_process WBGene00002497IMPWormWB:WBPaper00006395|PMID:14551910
Biological ProcessGO:0009792embryonic development ending in birth or egg hatching WBGene00002497IMPWormWB:WBPaper00004540|PMID:11137018
Biological ProcessGO:0009792embryonic development ending in birth or egg hatching WBGene00002497IMPWormWB:WBPaper00006395|PMID:14551910
Biological ProcessGO:0009792embryonic development ending in birth or egg hatching WBGene00002497IMPWormWB:WBPaper00025054|PMID:15791247
Biological ProcessGO:0009792embryonic development ending in birth or egg hatching WBGene00002497IMPWormWB:WBPaper00004421|PMID:11071784
Biological ProcessGO:0008544epidermis development Q02809IMPHumanPMID:8449506
Biological ProcessGO:0002119larval development (sensu Nematoda) WBGene00002497IMPWormWB:WBPaper00005654|PMID:12529635
Biological ProcessGO:0002119larval development (sensu Nematoda) WBGene00002497IMPWormWB:WBPaper00006395|PMID:14551910
Biological ProcessGO:0002009morphogenesis of an epithelium WBGene00002497IMPWormWB:WBPaper00005654|PMID:12529635
Biological ProcessGO:0002009morphogenesis of an epithelium WBGene00002497IMPWormWB:WBPaper00024497|PMID:15489339
Biological ProcessGO:0040032post-embryonic body morphogenesis WBGene00002497IMPWormWB:WBPaper00005654|PMID:12529635
Biological ProcessGO:0001666response to hypoxia Q02809IEPHumanPMID:15174142