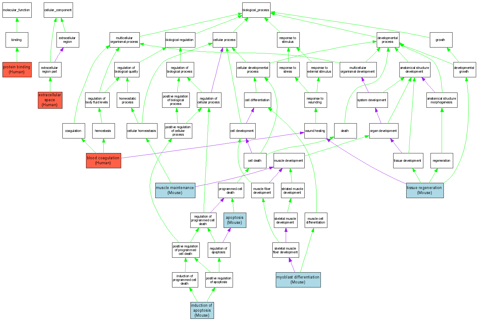
| Category | ID | Term | DB Object | Evidence | Organism | Reference |
| Molecular Function | GO:0005515 | protein binding |
P00747 | IPI | Human | PMID:12456874 |
| Molecular Function | GO:0005515 | protein binding |
P00747 | IPI | Human | PMID:16319056 |
| Cellular Component | GO:0005615 | extracellular space |
P00747 | IDA | Human | PMID:6216475 |
| Biological Process | GO:0006915 | apoptosis |
MGI:97620 | IDA | Mouse | MGI:MGI:2386151|PMID:12167431 |
| Biological Process | GO:0007596 | blood coagulation |
P00747 | IMP | Human | PMID:1986355 |
| Biological Process | GO:0006917 | induction of apoptosis |
MGI:97620 | IDA | Mouse | MGI:MGI:2386151|PMID:12167431 |
| Biological Process | GO:0046716 | muscle maintenance |
MGI:97620 | IMP | Mouse | MGI:MGI:2178512|PMID:11929773 |
| Biological Process | GO:0045445 | myoblast differentiation |
MGI:97620 | IMP | Mouse | MGI:MGI:2178512|PMID:11929773 |
| Biological Process | GO:0042246 | tissue regeneration |
MGI:97620 | IMP | Mouse | MGI:MGI:2178512|PMID:11929773 |