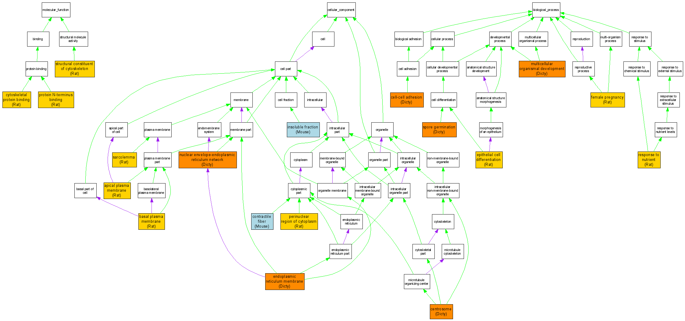
Compare GO annotations for PLEC1 and its orthologs

A table of the annotations represented in this image is provided below.
CategoryIDTermDB ObjectEvidenceOrganismReference
Molecular FunctionGO:0008092cytoskeletal protein binding RGD:621649IDARatRGD:729534|PMID:12095991
Molecular FunctionGO:0047485protein N-terminus binding RGD:621649IDARatRGD:729631|PMID:12200133
Molecular FunctionGO:0005200structural constituent of cytoskeleton RGD:621649IMPRatRGD:729534|PMID:12095991
Cellular ComponentGO:0016324apical plasma membrane RGD:621649IDARatRGD:1599914|PMID:12389737
Cellular ComponentGO:0009925basal plasma membrane RGD:621649IDARatRGD:1599914|PMID:12389737
Cellular ComponentGO:0005813centrosome DDB0191136IDADictyDDB_REF:11279|PMID:16512674
Cellular ComponentGO:0043292contractile fiber MGI:1277961IDAMouseMGI:MGI:3028713|PMID:14627610
Cellular ComponentGO:0005789endoplasmic reticulum membrane DDB0191136IDADictyDDB_REF:5182|PMID:9700162
Cellular ComponentGO:0005626insoluble fraction MGI:1277961IDAMouseMGI:MGI:3028713|PMID:14627610
Cellular ComponentGO:0042175nuclear envelope-endoplasmic reticulum network DDB0191136IDADictyDDB_REF:5182|PMID:9700162
Cellular ComponentGO:0048471perinuclear region of cytoplasm RGD:621649IDARatRGD:1599918|PMID:8686756
Cellular ComponentGO:0042383sarcolemma RGD:621649IDARatRGD:1599917|PMID:11482454
Biological ProcessGO:0016337cell-cell adhesion DDB0191136IMPDictyDDB_REF:5182|PMID:9700162
Biological ProcessGO:0030855epithelial cell differentiation RGD:621649IEPRatRGD:1599918|PMID:8686756
Biological ProcessGO:0007565female pregnancy RGD:621649IEPRatRGD:1599914|PMID:12389737
Biological ProcessGO:0007275multicellular organismal development DDB0191136IMPDictyDDB_REF:8460|PMID:10704840
Biological ProcessGO:0007584response to nutrient RGD:621649IDARatRGD:729534|PMID:12095991
Biological ProcessGO:0009847spore germination DDB0191136IMPDictyDDB_REF:8460|PMID:10704840