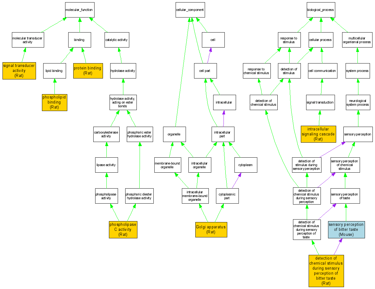
| Category | ID | Term | DB Object | Evidence | Organism | Reference |
| Molecular Function | GO:0004629 | phospholipase C activity |
RGD:621004 | IMP | Rat | RGD:729588|PMID:9860142 |
| Molecular Function | GO:0005543 | phospholipid binding |
RGD:621004 | IDA | Rat | RGD:1599908|PMID:9931017 |
| Molecular Function | GO:0005515 | protein binding |
RGD:621004 | IDA | Rat | RGD:1599908|PMID:9931017 |
| Molecular Function | GO:0004871 | signal transducer activity |
RGD:621004 | IDA | Rat | RGD:9860142 |
| Cellular Component | GO:0005794 | Golgi apparatus |
RGD:621004 | IDA | Rat | RGD:1599907|PMID:10070498 |
| Biological Process | GO:0001580 | detection of chemical stimulus during sensory perception of bitter taste |
RGD:621004 | IMP | Rat | RGD:729588|PMID:9860142 |
| Biological Process | GO:0001580 | detection of chemical stimulus during sensory perception of bitter taste |
RGD:621004 | IDA | Rat | RGD:9860142 |
| Biological Process | GO:0007242 | intracellular signaling cascade |
RGD:621004 | IDA | Rat | RGD:9860142 |
| Biological Process | GO:0050913 | sensory perception of bitter taste |
MGI:107465 | IMP | Mouse | MGI:MGI:3575876|PMID:15759003 |