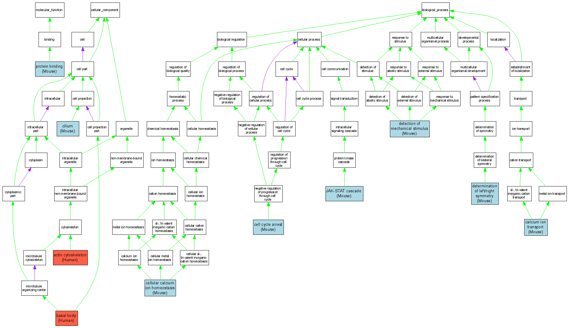
| Category | ID | Term | DB Object | Evidence | Organism | Reference |
| Molecular Function | GO:0005515 | protein binding |
MGI:1099818 | IPI | Mouse | MGI:MGI:1913173|PMID:10913159 |
| Molecular Function | GO:0005515 | protein binding |
MGI:1099818 | IPI | Mouse | MGI:MGI:2178492|PMID:12007403 |
| Cellular Component | GO:0015629 | actin cytoskeleton |
Q13563 | IPI | Human | PMID:10760273 |
| Cellular Component | GO:0005932 | basal body |
Q13563 | IDA | Human | PMID:15337773 |
| Cellular Component | GO:0005929 | cilium |
MGI:1099818 | IDA | Mouse | MGI:MGI:2449360|PMID:12514735 |
| Cellular Component | GO:0005929 | cilium |
MGI:1099818 | IDA | Mouse | MGI:MGI:3609104|PMID:16316413 |
| Biological Process | GO:0006816 | calcium ion transport |
MGI:1099818 | IMP | Mouse | MGI:MGI:2449360|PMID:12514735 |
| Biological Process | GO:0007050 | cell cycle arrest |
MGI:1099818 | IDA | Mouse | MGI:MGI:2178492|PMID:12007403 |
| Biological Process | GO:0006874 | cellular calcium ion homeostasis |
MGI:1099818 | IMP | Mouse | MGI:MGI:2669058|PMID:12874107 |
| Biological Process | GO:0050982 | detection of mechanical stimulus |
MGI:1099818 | IMP | Mouse | MGI:MGI:2449360|PMID:12514735 |
| Biological Process | GO:0007368 | determination of left/right symmetry |
MGI:1099818 | IMP | Mouse | MGI:MGI:2181535|PMID:12062060 |
| Biological Process | GO:0007259 | JAK-STAT cascade |
MGI:1099818 | IDA | Mouse | MGI:MGI:2178492|PMID:12007403 |