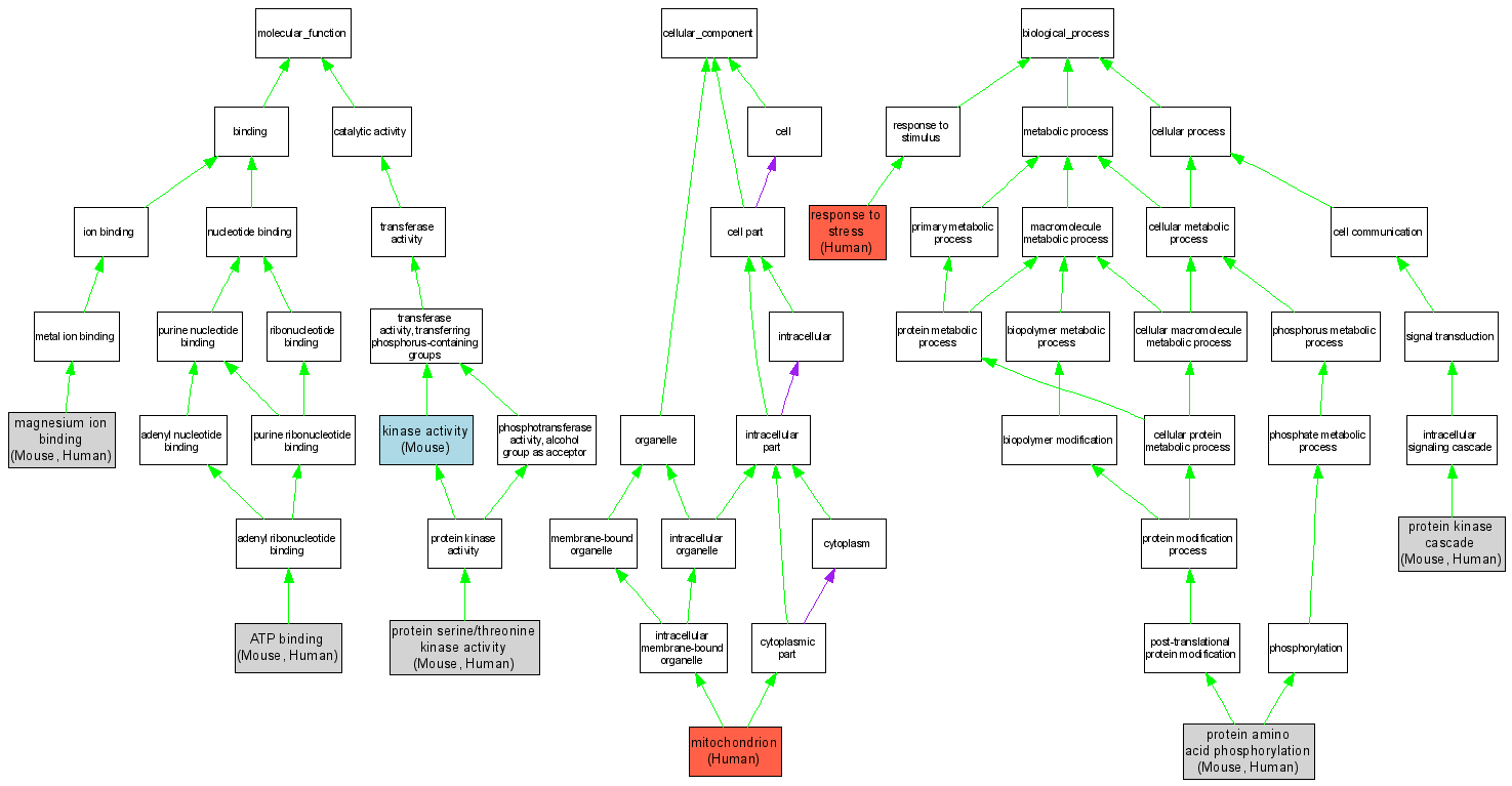
| Category | ID | Term | DB Object | Evidence | Organism | Reference |
| Molecular Function | GO:0005524 | ATP binding |
MGI:1916193 | IDA | Mouse | MGI:MGI:3587805|PMID:14607334 |
| Molecular Function | GO:0005524 | ATP binding |
Q9BXM7 | IDA | Human | PMID:14607334 |
| Molecular Function | GO:0016301 | kinase activity |
MGI:1916193 | IDA | Mouse | MGI:MGI:3587805|PMID:14607334 |
| Molecular Function | GO:0000287 | magnesium ion binding |
MGI:1916193 | IDA | Mouse | MGI:MGI:3587805|PMID:14607334 |
| Molecular Function | GO:0000287 | magnesium ion binding |
Q9BXM7 | IDA | Human | PMID:14607334 |
| Molecular Function | GO:0004674 | protein serine/threonine kinase activity |
MGI:1916193 | IDA | Mouse | MGI:MGI:3587805|PMID:14607334 |
| Molecular Function | GO:0004674 | protein serine/threonine kinase activity |
Q9BXM7 | IDA | Human | PMID:14607334 |
| Cellular Component | GO:0005739 | mitochondrion |
Q9BXM7 | IEP | Human | PMID:15087508 |
| Biological Process | GO:0006468 | protein amino acid phosphorylation |
MGI:1916193 | IDA | Mouse | MGI:MGI:3587805|PMID:14607334 |
| Biological Process | GO:0006468 | protein amino acid phosphorylation |
Q9BXM7 | IDA | Human | PMID:14607334 |
| Biological Process | GO:0007243 | protein kinase cascade |
MGI:1916193 | IDA | Mouse | MGI:MGI:3587805|PMID:14607334 |
| Biological Process | GO:0007243 | protein kinase cascade |
Q9BXM7 | IDA | Human | PMID:14607334 |
| Biological Process | GO:0006950 | response to stress |
Q9BXM7 | IDA | Human | PMID:15087508 |