| Category | ID | Term | DB Object | Evidence | Organism | Reference |
|---|---|---|---|---|---|---|
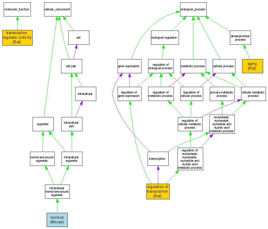
| Molecular Function | GO:0030528 | transcription regulator activity | RGD:621323 | IDA | Rat | RGD:631925|PMID:8613746 |
| Cellular Component | GO:0005634 | nucleus | MGI:106633 | IDA | Mouse | MGI:MGI:2179900|PMID:12023301 |
| Biological Process | GO:0007568 | aging | RGD:621323 | IEP | Rat | RGD:1579826|PMID:16033425 |
| Biological Process | GO:0045449 | regulation of transcription | RGD:621323 | IDA | Rat | RGD:631925|PMID:8613746 |