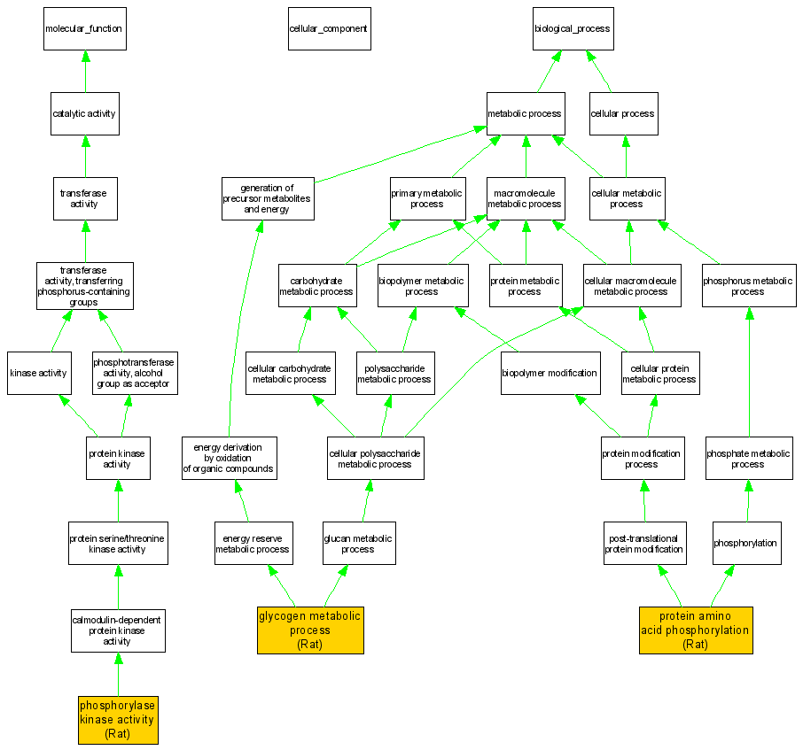
Compare GO annotations for PHKG2 and its orthologs

A table of the annotations represented in this image is provided below.
CategoryIDTermDB ObjectEvidenceOrganismReference
Molecular FunctionGO:0004689phosphorylase kinase activity RGD:620024IDARatRGD:727546|PMID:1370475
Biological ProcessGO:0005977glycogen metabolic process RGD:620024IDARatRGD:727546|PMID:1370475
Biological ProcessGO:0006468protein amino acid phosphorylation RGD:620024IDARatRGD:727546|PMID:1370475