| Category | ID | Term | DB Object | Evidence | Organism | Reference |
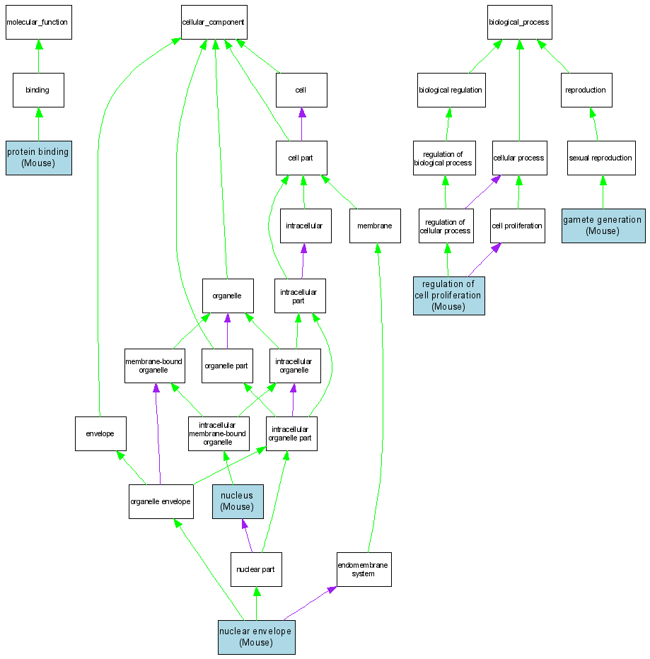
| Molecular Function | GO:0005515 | protein binding |
MGI:1914280 | IPI | Mouse | MGI:MGI:2667626|PMID:12574169 |
| Cellular Component | GO:0005635 | nuclear envelope |
MGI:1914280 | IPI | Mouse | MGI:MGI:2667626|PMID:12574169 |
| Cellular Component | GO:0005634 | nucleus |
MGI:1914280 | IPI | Mouse | MGI:MGI:2667626|PMID:12574169 |
| Biological Process | GO:0007276 | gamete generation |
MGI:1914280 | IMP | Mouse | MGI:MGI:2445856|PMID:12417526 |
| Biological Process | GO:0042127 | regulation of cell proliferation |
MGI:1914280 | IMP | Mouse | MGI:MGI:2445856|PMID:12417526 |