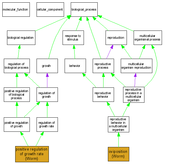
Compare GO annotations for PHA2A and its orthologs

A table of the annotations represented in this image is provided below.
CategoryIDTermDB ObjectEvidenceOrganismReference
Biological ProcessGO:0018991oviposition WBGene00006941IMPWormWB:WBPaper00006395|PMID:14551910
Biological ProcessGO:0040010positive regulation of growth rate WBGene00006941IMPWormWB:WBPaper00006395|PMID:14551910