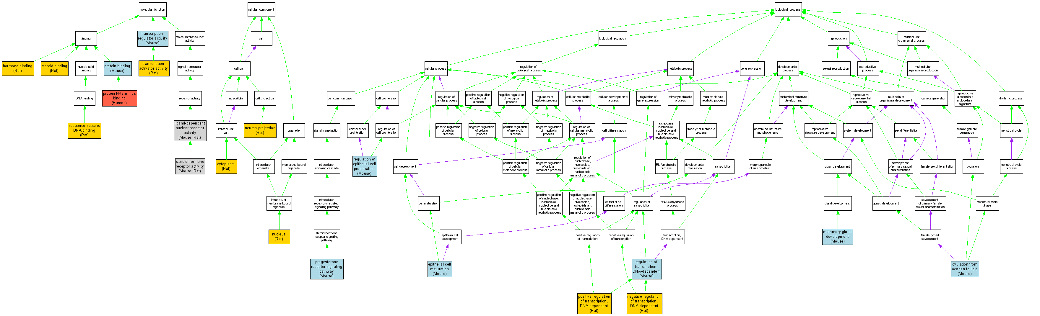
| Category | ID | Term | DB Object | Evidence | Organism | Reference |
| Molecular Function | GO:0042562 | hormone binding |
RGD:3317 | IMP | Rat | RGD:1601290|PMID:11113338 |
| Molecular Function | GO:0042562 | hormone binding |
RGD:3317 | IDA | Rat | RGD:1601291|PMID:8344215 |
| Molecular Function | GO:0004879 | ligand-dependent nuclear receptor activity |
MGI:97567 | IMP | Mouse | MGI:MGI:3037364|PMID:14681235 |
| Molecular Function | GO:0004879 | ligand-dependent nuclear receptor activity |
RGD:3317 | IDA | Rat | RGD:1601291|PMID:8344215 |
| Molecular Function | GO:0005515 | protein binding |
MGI:97567 | IPI | Mouse | MGI:MGI:84614|PMID:8978696 |
| Molecular Function | GO:0047485 | protein N-terminus binding |
P06401 | IPI | Human | PMID:12917342 |
| Molecular Function | GO:0043565 | sequence-specific DNA binding |
RGD:3317 | IDA | Rat | RGD:1601291|PMID:8344215 |
| Molecular Function | GO:0005496 | steroid binding |
RGD:3317 | IMP | Rat | RGD:1601290|PMID:11113338 |
| Molecular Function | GO:0005496 | steroid binding |
RGD:3317 | IDA | Rat | RGD:1601291|PMID:8344215 |
| Molecular Function | GO:0003707 | steroid hormone receptor activity |
MGI:97567 | IDA | Mouse | MGI:MGI:3603974|PMID:16176985 |
| Molecular Function | GO:0003707 | steroid hormone receptor activity |
RGD:3317 | IMP | Rat | RGD:1601290|PMID:11113338 |
| Molecular Function | GO:0003707 | steroid hormone receptor activity |
RGD:3317 | IDA | Rat | RGD:1601291|PMID:8344215 |
| Molecular Function | GO:0016563 | transcription activator activity |
RGD:3317 | IDA | Rat | RGD:1601291|PMID:8344215 |
| Molecular Function | GO:0030528 | transcription regulator activity |
MGI:97567 | IMP | Mouse | MGI:MGI:3037364|PMID:14681235 |
| Cellular Component | GO:0005737 | cytoplasm |
RGD:3317 | IDA | Rat | RGD:1601289|PMID:10869808 |
| Cellular Component | GO:0043005 | neuron projection |
RGD:3317 | IDA | Rat | RGD:1601289|PMID:10869808 |
| Cellular Component | GO:0005634 | nucleus |
RGD:3317 | IDA | Rat | RGD:1601282|PMID:10965915 |
| Cellular Component | GO:0005634 | nucleus |
RGD:3317 | IDA | Rat | RGD:1601289|PMID:10869808 |
| Biological Process | GO:0002070 | epithelial cell maturation |
MGI:97567 | IMP | Mouse | MGI:MGI:3028786|PMID:14765981 |
| Biological Process | GO:0030879 | mammary gland development |
MGI:97567 | IMP | Mouse | MGI:MGI:2673067|PMID:12897242 |
| Biological Process | GO:0030879 | mammary gland development |
MGI:97567 | IMP | Mouse | MGI:MGI:3028786|PMID:14765981 |
| Biological Process | GO:0045892 | negative regulation of transcription, DNA-dependent |
RGD:3317 | IEP | Rat | RGD:729543|PMID:12457039 |
| Biological Process | GO:0001542 | ovulation from ovarian follicle |
MGI:97567 | IMP | Mouse | MGI:MGI:2673067|PMID:12897242 |
| Biological Process | GO:0045893 | positive regulation of transcription, DNA-dependent |
RGD:3317 | IDA | Rat | RGD:1601291|PMID:8344215 |
| Biological Process | GO:0050847 | progesterone receptor signaling pathway |
MGI:97567 | IDA | Mouse | MGI:MGI:3603974|PMID:16176985 |
| Biological Process | GO:0050678 | regulation of epithelial cell proliferation |
MGI:97567 | IMP | Mouse | MGI:MGI:2673067|PMID:12897242 |
| Biological Process | GO:0006355 | regulation of transcription, DNA-dependent |
MGI:97567 | IMP | Mouse | MGI:MGI:3037364|PMID:14681235 |