| Category | ID | Term | DB Object | Evidence | Organism | Reference |
|---|---|---|---|---|---|---|
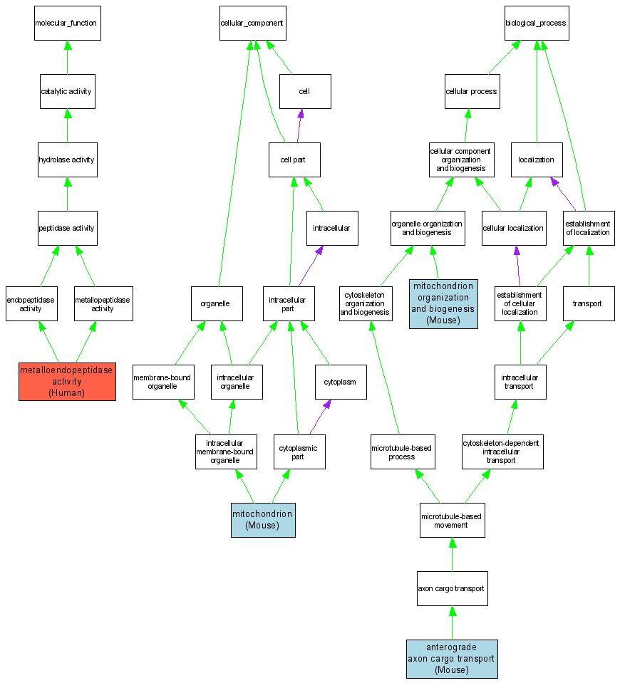
| Molecular Function | GO:0004222 | metalloendopeptidase activity | Q9UQ90 | IDA | Human | PMID:11549317 |
| Cellular Component | GO:0005739 | mitochondrion | MGI:2385906 | IDA | Mouse | MGI:MGI:3027332|PMID:14722615 |
| Biological Process | GO:0008089 | anterograde axon cargo transport | MGI:2385906 | IMP | Mouse | MGI:MGI:3027332|PMID:14722615 |
| Biological Process | GO:0007005 | mitochondrion organization and biogenesis | MGI:2385906 | IMP | Mouse | MGI:MGI:3027332|PMID:14722615 |