| Category | ID | Term | DB Object | Evidence | Organism | Reference |
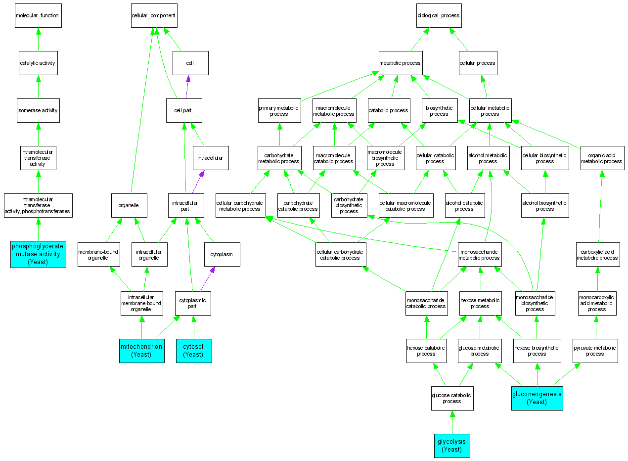
| Molecular Function | GO:0004619 | phosphoglycerate mutase activity |
S000001635 | IMP | Yeast | SGD_REF:S000056991|PMID:3033435 |
| Molecular Function | GO:0004619 | phosphoglycerate mutase activity |
S000001635 | IDA | Yeast | SGD_REF:S000039316|PMID:1386023 |
| Cellular Component | GO:0005829 | cytosol |
S000001635 | IDA | Yeast | SGD_REF:S000061087|PMID:3332961 |
| Cellular Component | GO:0005739 | mitochondrion |
S000001635 | IDA | Yeast | SGD_REF:S000117178|PMID:16823961 |
| Cellular Component | GO:0005739 | mitochondrion |
S000001635 | IDA | Yeast | SGD_REF:S000118886|PMID:16962558 |
| Biological Process | GO:0006094 | gluconeogenesis |
S000001635 | IMP | Yeast | SGD_REF:S000056991|PMID:3033435 |
| Biological Process | GO:0006096 | glycolysis |
S000001635 | IMP | Yeast | SGD_REF:S000061500|PMID:11015729 |