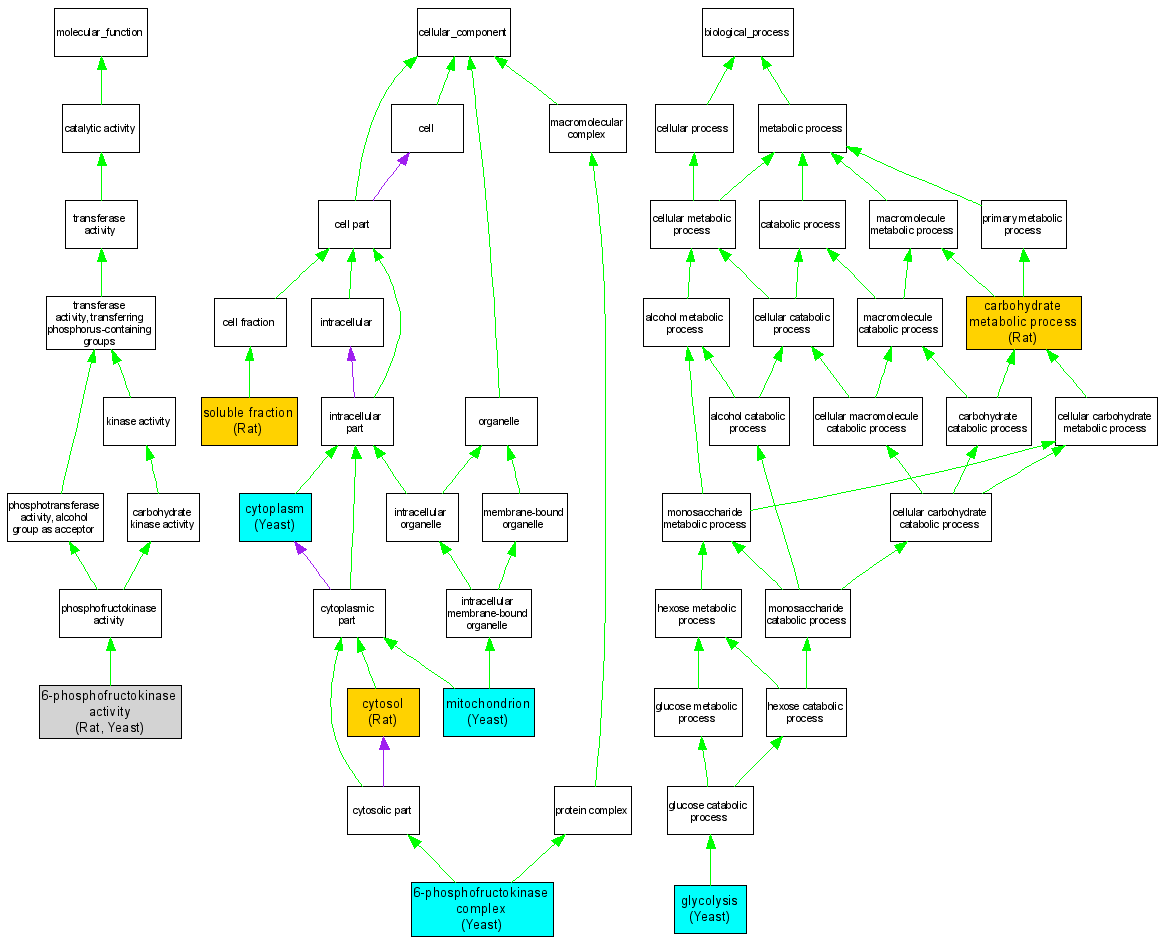
| Category | ID | Term | DB Object | Evidence | Organism | Reference |
| Molecular Function | GO:0003872 | 6-phosphofructokinase activity |
RGD:3311 | IDA | Rat | RGD:1599371|PMID:1834654 |
| Molecular Function | GO:0003872 | 6-phosphofructokinase activity |
S000003472 | IMP | Yeast | SGD_REF:S000054694|PMID:3007939 |
| Molecular Function | GO:0003872 | 6-phosphofructokinase activity |
S000004818 | IMP | Yeast | SGD_REF:S000054694|PMID:3007939 |
| Cellular Component | GO:0005945 | 6-phosphofructokinase complex |
S000003472 | IMP | Yeast | SGD_REF:S000054694|PMID:3007939 |
| Cellular Component | GO:0005945 | 6-phosphofructokinase complex |
S000004818 | IMP | Yeast | SGD_REF:S000054694|PMID:3007939 |
| Cellular Component | GO:0005737 | cytoplasm |
S000003472 | IDA | Yeast | SGD_REF:S000069459|PMID:11914276 |
| Cellular Component | GO:0005737 | cytoplasm |
S000004818 | IDA | Yeast | SGD_REF:S000069459|PMID:11914276 |
| Cellular Component | GO:0005829 | cytosol |
RGD:3311 | IDA | Rat | RGD:1599371|PMID:1834654 |
| Cellular Component | GO:0005739 | mitochondrion |
S000003472 | IDA | Yeast | SGD_REF:S000118886|PMID:16962558 |
| Cellular Component | GO:0005739 | mitochondrion |
S000004818 | IDA | Yeast | SGD_REF:S000118886|PMID:16962558 |
| Cellular Component | GO:0005625 | soluble fraction |
RGD:3311 | IDA | Rat | RGD:1599371|PMID:1834654 |
| Biological Process | GO:0005975 | carbohydrate metabolic process |
RGD:3311 | IDA | Rat | RGD:1599371|PMID:1834654 |
| Biological Process | GO:0006096 | glycolysis |
S000003472 | IMP | Yeast | SGD_REF:S000054694|PMID:3007939 |
| Biological Process | GO:0006096 | glycolysis |
S000003472 | IDA | Yeast | SGD_REF:S000061526|PMID:3000145 |
| Biological Process | GO:0006096 | glycolysis |
S000004818 | IMP | Yeast | SGD_REF:S000054694|PMID:3007939 |
| Biological Process | GO:0006096 | glycolysis |
S000004818 | IDA | Yeast | SGD_REF:S000061526|PMID:3000145 |