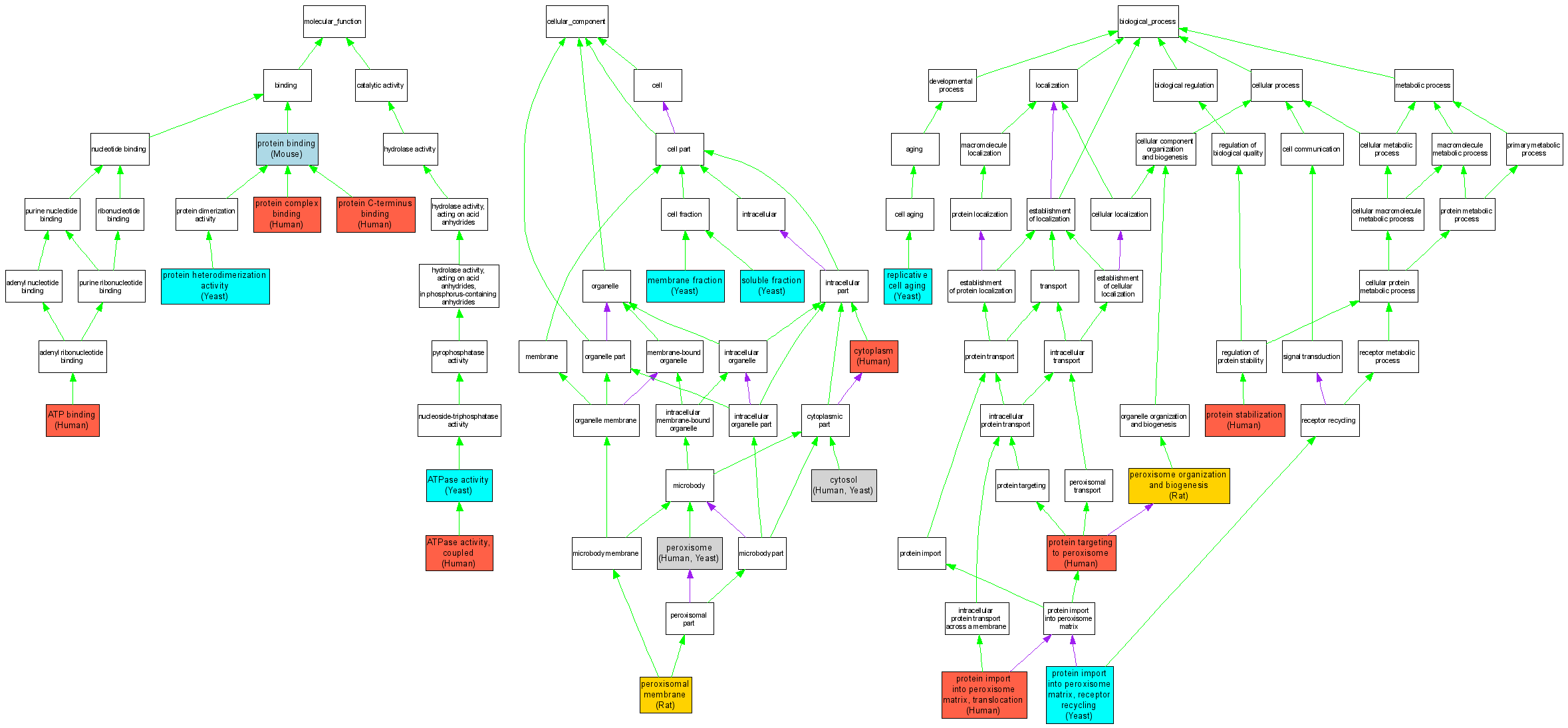
| Category | ID | Term | DB Object | Evidence | Organism | Reference |
| Molecular Function | GO:0005524 | ATP binding |
Q13608 | IMP | Human | PMID:16854980 |
| Molecular Function | GO:0016887 | ATPase activity |
S000005273 | IMP | Yeast | SGD_REF:S000080317|PMID:15634331 |
| Molecular Function | GO:0042623 | ATPase activity, coupled |
Q13608 | IMP | Human | PMID:16854980 |
| Molecular Function | GO:0005515 | protein binding |
MGI:2385054 | IPI | Mouse | MGI:MGI:3577335|PMID:14651998 |
| Molecular Function | GO:0008022 | protein C-terminus binding |
Q13608 | IPI | Human | PMID:16854980 |
| Molecular Function | GO:0032403 | protein complex binding |
Q13608 | IDA | Human | PMID:16854980 |
| Molecular Function | GO:0046982 | protein heterodimerization activity |
S000005273 | IMP | Yeast | SGD_REF:S000080317|PMID:15634331 |
| Molecular Function | GO:0046982 | protein heterodimerization activity |
S000005273 | IPI | Yeast | SGD_REF:S000122542|PMID:16007078 |
| Molecular Function | GO:0046982 | protein heterodimerization activity |
S000005273 | IPI | Yeast | SGD_REF:S000080317|PMID:15634331 |
| Molecular Function | GO:0046982 | protein heterodimerization activity |
S000005273 | IPI | Yeast | SGD_REF:S000122551|PMID:16911527 |
| Cellular Component | GO:0005737 | cytoplasm |
Q13608 | IDA | Human | PMID:8670792 |
| Cellular Component | GO:0005829 | cytosol |
Q13608 | IDA | Human | PMID:16854980 |
| Cellular Component | GO:0005829 | cytosol |
S000005273 | IDA | Yeast | SGD_REF:S000073552|PMID:12808025 |
| Cellular Component | GO:0005624 | membrane fraction |
S000005273 | IDA | Yeast | SGD_REF:S000122551|PMID:16911527 |
| Cellular Component | GO:0005778 | peroxisomal membrane |
RGD:621637 | IDA | Rat | RGD:14561759 |
| Cellular Component | GO:0005778 | peroxisomal membrane |
RGD:621637 | IDA | Rat | RGD:1580664|PMID:14561759 |
| Cellular Component | GO:0005777 | peroxisome |
Q13608 | IDA | Human | PMID:16854980 |
| Cellular Component | GO:0005777 | peroxisome |
Q13608 | IDA | Human | PMID:11439091 |
| Cellular Component | GO:0005777 | peroxisome |
S000005273 | IDA | Yeast | SGD_REF:S000073552|PMID:12808025 |
| Cellular Component | GO:0005777 | peroxisome |
S000005273 | IMP | Yeast | SGD_REF:S000073552|PMID:12808025 |
| Cellular Component | GO:0005625 | soluble fraction |
S000005273 | IDA | Yeast | SGD_REF:S000122551|PMID:16911527 |
| Cellular Component | GO:0005625 | soluble fraction |
S000005273 | IDA | Yeast | SGD_REF:S000073552|PMID:12808025 |
| Biological Process | GO:0007031 | peroxisome organization and biogenesis |
RGD:621637 | IMP | Rat | RGD:729462|PMID:7493019 |
| Biological Process | GO:0016562 | protein import into peroxisome matrix, receptor recycling |
S000005273 | IMP | Yeast | SGD_REF:S000122542|PMID:16007078 |
| Biological Process | GO:0016562 | protein import into peroxisome matrix, receptor recycling |
S000005273 | IGI | Yeast | SGD_REF:S000122542|PMID:16007078 |
| Biological Process | GO:0016562 | protein import into peroxisome matrix, receptor recycling |
S000005273 | IDA | Yeast | SGD_REF:S000122542|PMID:16007078 |
| Biological Process | GO:0016561 | protein import into peroxisome matrix, translocation |
Q13608 | IMP | Human | PMID:8670792 |
| Biological Process | GO:0050821 | protein stabilization |
Q13608 | IMP | Human | PMID:8670792 |
| Biological Process | GO:0006625 | protein targeting to peroxisome |
Q13608 | IMP | Human | PMID:16854980 |
| Biological Process | GO:0001302 | replicative cell aging |
S000005273 | IGI | Yeast | SGD_REF:S000122646|PMID:17465979 |