| Category | ID | Term | DB Object | Evidence | Organism | Reference |
|---|---|---|---|---|---|---|
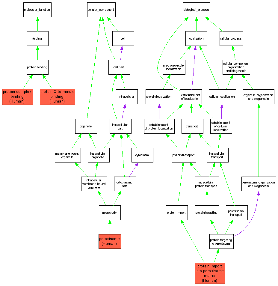
| Molecular Function | GO:0008022 | protein C-terminus binding | Q7Z412 | IPI | Human | PMID:15713480 |
| Molecular Function | GO:0032403 | protein complex binding | Q7Z412 | IDA | Human | PMID:16854980 |
| Cellular Component | GO:0005777 | peroxisome | Q7Z412 | IDA | Human | PMID:15858711 |
| Biological Process | GO:0016558 | protein import into peroxisome matrix | Q7Z412 | IMP | Human | PMID:15858711 |