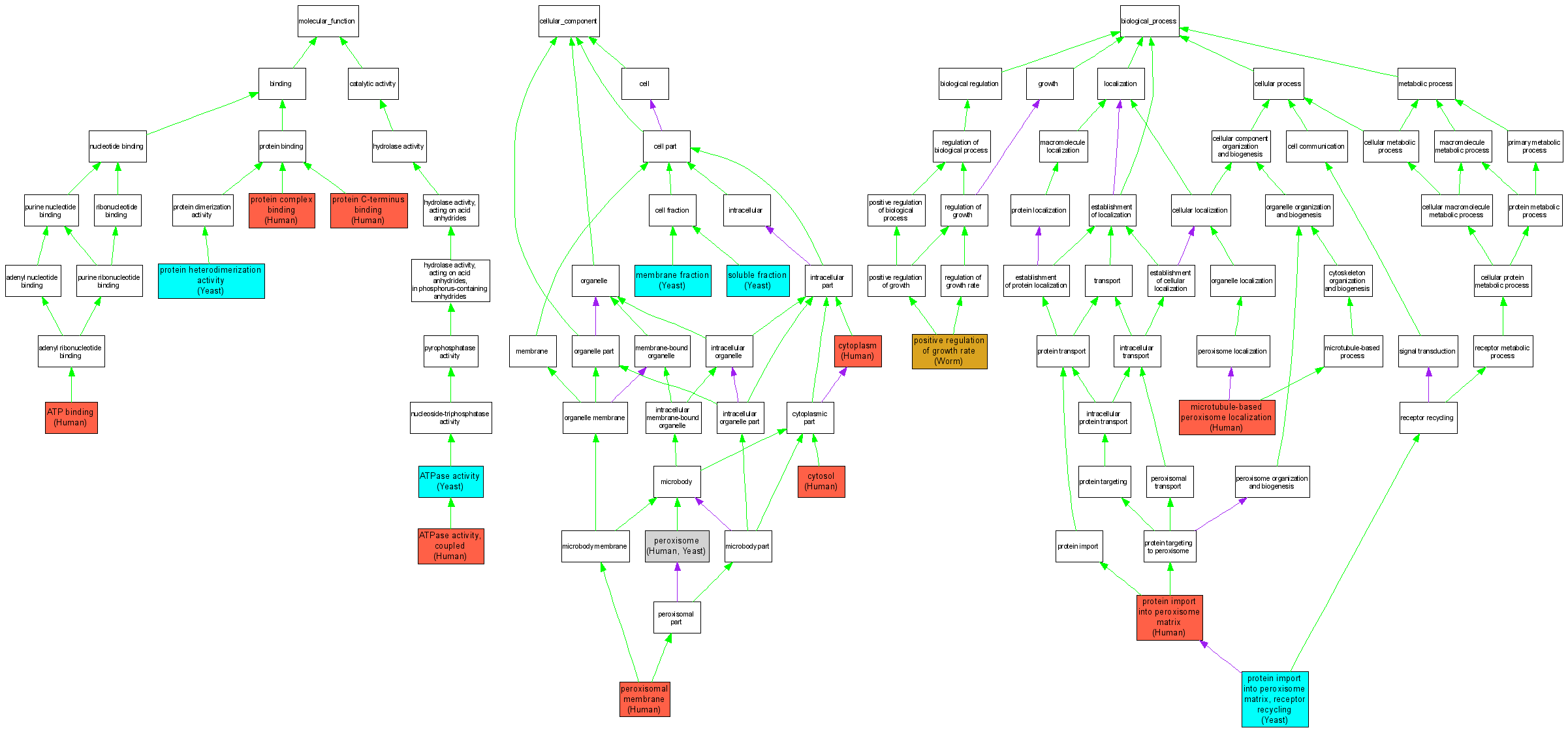
| Category | ID | Term | DB Object | Evidence | Organism | Reference |
| Molecular Function | GO:0005524 | ATP binding |
O43933 | IMP | Human | PMID:16854980 |
| Molecular Function | GO:0016887 | ATPase activity |
S000001680 | IMP | Yeast | SGD_REF:S000080317|PMID:15634331 |
| Molecular Function | GO:0042623 | ATPase activity, coupled |
O43933 | IMP | Human | PMID:16854980 |
| Molecular Function | GO:0008022 | protein C-terminus binding |
O43933 | IPI | Human | PMID:16854980 |
| Molecular Function | GO:0032403 | protein complex binding |
O43933 | IDA | Human | PMID:16854980 |
| Molecular Function | GO:0046982 | protein heterodimerization activity |
S000001680 | IMP | Yeast | SGD_REF:S000080317|PMID:15634331 |
| Molecular Function | GO:0046982 | protein heterodimerization activity |
S000001680 | IPI | Yeast | SGD_REF:S000122542|PMID:16007078 |
| Molecular Function | GO:0046982 | protein heterodimerization activity |
S000001680 | IPI | Yeast | SGD_REF:S000122551|PMID:16911527 |
| Molecular Function | GO:0046982 | protein heterodimerization activity |
S000001680 | IPI | Yeast | SGD_REF:S000080317|PMID:15634331 |
| Cellular Component | GO:0005737 | cytoplasm |
O43933 | IDA | Human | PMID:9588209 |
| Cellular Component | GO:0005829 | cytosol |
O43933 | IDA | Human | PMID:16854980 |
| Cellular Component | GO:0005624 | membrane fraction |
S000001680 | IDA | Yeast | SGD_REF:S000122551|PMID:16911527 |
| Cellular Component | GO:0005778 | peroxisomal membrane |
O43933 | IDA | Human | PMID:11439091 |
| Cellular Component | GO:0005777 | peroxisome |
O43933 | IDA | Human | PMID:16854980 |
| Cellular Component | GO:0005777 | peroxisome |
S000001680 | IDA | Yeast | SGD_REF:S000074185|PMID:14562095 |
| Cellular Component | GO:0005625 | soluble fraction |
S000001680 | IDA | Yeast | SGD_REF:S000122551|PMID:16911527 |
| Biological Process | GO:0060152 | microtubule-based peroxisome localization |
O43933 | IMP | Human | PMID:16449325 |
| Biological Process | GO:0040010 | positive regulation of growth rate |
WBGene00004191 | IMP | Worm | WB:WBPaper00006395|PMID:14551910 |
| Biological Process | GO:0016558 | protein import into peroxisome matrix |
O43933 | IMP | Human | PMID:9398847 |
| Biological Process | GO:0016562 | protein import into peroxisome matrix, receptor recycling |
S000001680 | IMP | Yeast | SGD_REF:S000122542|PMID:16007078 |
| Biological Process | GO:0016562 | protein import into peroxisome matrix, receptor recycling |
S000001680 | IGI | Yeast | SGD_REF:S000122542|PMID:16007078 |
| Biological Process | GO:0016562 | protein import into peroxisome matrix, receptor recycling |
S000001680 | IDA | Yeast | SGD_REF:S000122542|PMID:16007078 |