| Category | ID | Term | DB Object | Evidence | Organism | Reference |
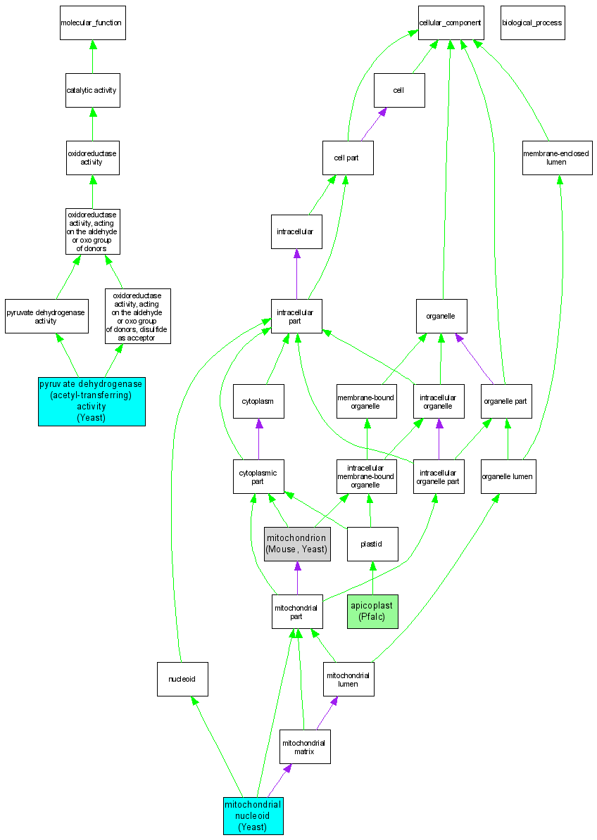
| Molecular Function | GO:0004739 | pyruvate dehydrogenase (acetyl-transferring) activity |
S000000425 | IMP | Yeast | SGD_REF:S000057749|PMID:8433986 |
| Cellular Component | GO:0020011 | apicoplast |
PF14_0441 | IDA | Pfalc | PMID:11738814 |
| Cellular Component | GO:0042645 | mitochondrial nucleoid |
S000000425 | IDA | Yeast | SGD_REF:S000080741|PMID:15692048 |
| Cellular Component | GO:0005739 | mitochondrion |
MGI:1915513 | IDA | Mouse | MGI:MGI:2682130|PMID:14651853 |
| Cellular Component | GO:0005739 | mitochondrion |
S000000425 | IMP | Yeast | SGD_REF:S000057749|PMID:8433986 |
| Cellular Component | GO:0005739 | mitochondrion |
S000000425 | IDA | Yeast | SGD_REF:S000117178|PMID:16823961 |
| Cellular Component | GO:0005739 | mitochondrion |
S000000425 | IDA | Yeast | SGD_REF:S000075100|PMID:14576278 |