| Category | ID | Term | DB Object | Evidence | Organism | Reference |
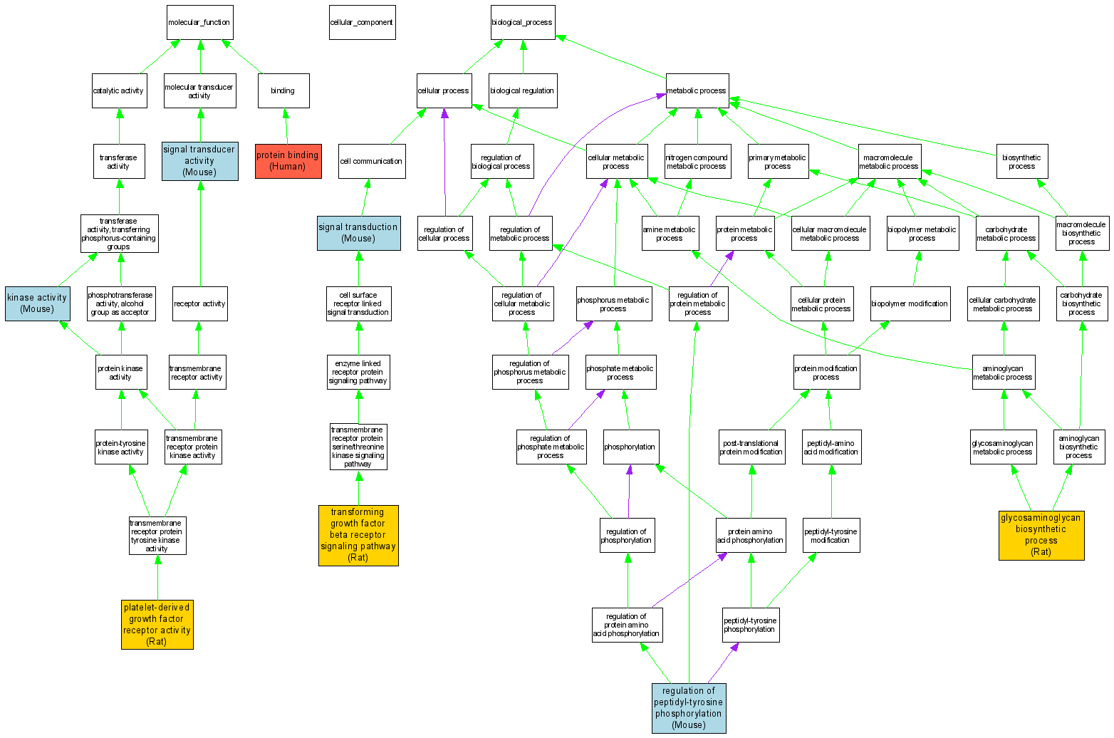
| Molecular Function | GO:0016301 | kinase activity |
MGI:97531 | IMP | Mouse | MGI:MGI:2664443|PMID:12808090 |
| Molecular Function | GO:0005017 | platelet-derived growth factor receptor activity |
RGD:3285 | IDA | Rat | RGD:1581762|PMID:11903042 |
| Molecular Function | GO:0005017 | platelet-derived growth factor receptor activity |
RGD:3285 | IDA | Rat | RGD:633648|PMID:8318539 |
| Molecular Function | GO:0005515 | protein binding |
P09619 | IPI | Human | PMID:2157284 |
| Molecular Function | GO:0004871 | signal transducer activity |
MGI:97531 | IDA | Mouse | MGI:MGI:2182234|PMID:11940581 |
| Biological Process | GO:0006024 | glycosaminoglycan biosynthetic process |
RGD:3285 | IMP | Rat | RGD:1581762|PMID:11903042 |
| Biological Process | GO:0050730 | regulation of peptidyl-tyrosine phosphorylation |
MGI:97531 | IMP | Mouse | MGI:MGI:2182234|PMID:11940581 |
| Biological Process | GO:0007165 | signal transduction |
MGI:97531 | IDA | Mouse | MGI:MGI:2182234|PMID:11940581 |
| Biological Process | GO:0007179 | transforming growth factor beta receptor signaling pathway |
RGD:3285 | IMP | Rat | RGD:1580850|PMID:12819032 |