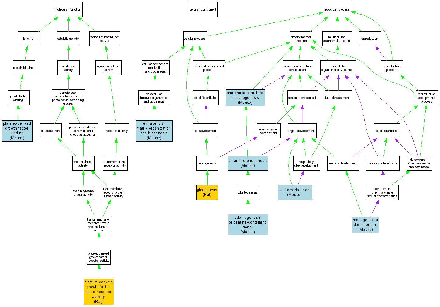
| Category | ID | Term | DB Object | Evidence | Organism | Reference |
| Molecular Function | GO:0005018 | platelet-derived growth factor alpha-receptor activity |
RGD:3284 | IDA | Rat | RGD:729439|PMID:2157969 |
| Molecular Function | GO:0048407 | platelet-derived growth factor binding |
MGI:97530 | IDA | Mouse | MGI:MGI:3056973|PMID:15372073 |
| Biological Process | GO:0009653 | anatomical structure morphogenesis |
MGI:97530 | IMP | Mouse | MGI:MGI:3525374|PMID:15543606 |
| Biological Process | GO:0030198 | extracellular matrix organization and biogenesis |
MGI:97530 | IMP | Mouse | MGI:MGI:3525374|PMID:15543606 |
| Biological Process | GO:0042063 | gliogenesis |
RGD:3284 | IEP | Rat | RGD:729439|PMID:2157969 |
| Biological Process | GO:0030324 | lung development |
MGI:97530 | IMP | Mouse | MGI:MGI:3622881|PMID:11803579 |
| Biological Process | GO:0030539 | male genitalia development |
MGI:97530 | IMP | Mouse | MGI:MGI:2653677|PMID:12651897 |
| Biological Process | GO:0042475 | odontogenesis of dentine-containing teeth |
MGI:97530 | IMP | Mouse | MGI:MGI:3525374|PMID:15543606 |
| Biological Process | GO:0009887 | organ morphogenesis |
MGI:97530 | IMP | Mouse | MGI:MGI:1858279|PMID:10806482 |