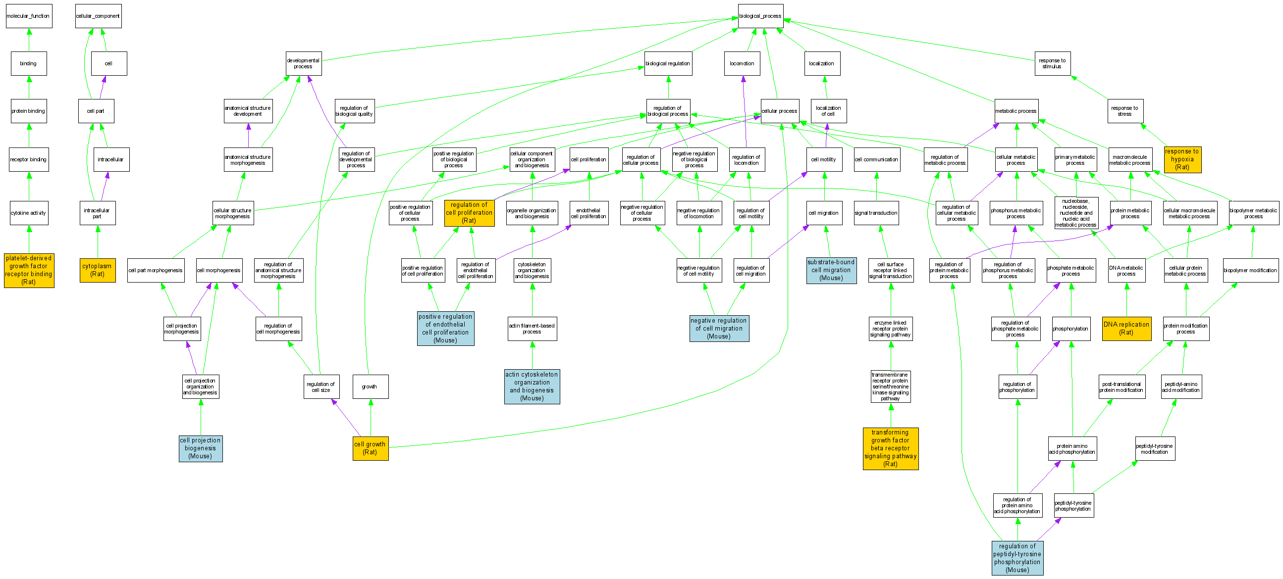
| Category | ID | Term | DB Object | Evidence | Organism | Reference |
| Molecular Function | GO:0005161 | platelet-derived growth factor receptor binding |
RGD:3283 | IMP | Rat | RGD:1580850|PMID:12819032 |
| Cellular Component | GO:0005737 | cytoplasm |
RGD:3283 | IDA | Rat | RGD:1580850|PMID:12819032 |
| Biological Process | GO:0030036 | actin cytoskeleton organization and biogenesis |
MGI:97528 | IDA | Mouse | MGI:MGI:2386148|PMID:12176888 |
| Biological Process | GO:0016049 | cell growth |
RGD:3283 | IEP | Rat | RGD:1581760|PMID:12084843 |
| Biological Process | GO:0030031 | cell projection biogenesis |
MGI:97528 | IDA | Mouse | MGI:MGI:2386148|PMID:12176888 |
| Biological Process | GO:0006260 | DNA replication |
RGD:3283 | IEP | Rat | RGD:1581760|PMID:12084843 |
| Biological Process | GO:0030336 | negative regulation of cell migration |
MGI:97528 | IGI | Mouse | MGI:MGI:3629249|PMID:16644864 |
| Biological Process | GO:0001938 | positive regulation of endothelial cell proliferation |
MGI:97528 | IGI | Mouse | MGI:MGI:3629249|PMID:16644864 |
| Biological Process | GO:0042127 | regulation of cell proliferation |
RGD:3283 | IEP | Rat | RGD:729576|PMID:7758166 |
| Biological Process | GO:0050730 | regulation of peptidyl-tyrosine phosphorylation |
MGI:97528 | IDA | Mouse | MGI:MGI:2182234|PMID:11940581 |
| Biological Process | GO:0001666 | response to hypoxia |
RGD:3283 | IEP | Rat | RGD:1580847|PMID:8447423 |
| Biological Process | GO:0006929 | substrate-bound cell migration |
MGI:97528 | IDA | Mouse | MGI:MGI:3051941|PMID:15183724 |
| Biological Process | GO:0007179 | transforming growth factor beta receptor signaling pathway |
RGD:3283 | IMP | Rat | RGD:1580850|PMID:12819032 |