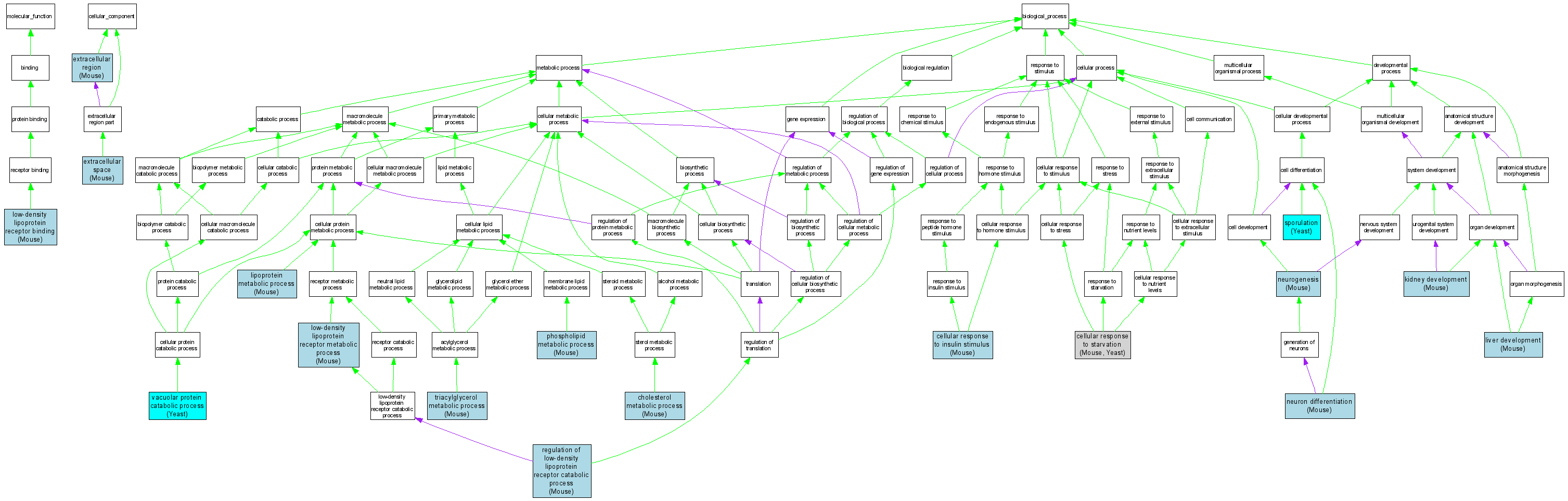
Compare GO annotations for PCSK9 and its orthologs

A table of the annotations represented in this image is provided below.
CategoryIDTermDB ObjectEvidenceOrganismReference
Molecular FunctionGO:0050750low-density lipoprotein receptor binding MGI:2140260IDAMouseMGI:MGI:3690469|PMID:17080197
Cellular ComponentGO:0005576extracellular region MGI:2140260IDAMouseMGI:MGI:2450048|PMID:12552133
Cellular ComponentGO:0005615extracellular space MGI:2140260IDAMouseMGI:MGI:3690469|PMID:17080197
Biological ProcessGO:0032869cellular response to insulin stimulus MGI:2140260IDAMouseMGI:MGI:3700436|PMID:16407292
Biological ProcessGO:0009267cellular response to starvation MGI:2140260IDAMouseMGI:MGI:3700436|PMID:16407292
Biological ProcessGO:0009267cellular response to starvation S000000786IMPYeastSGD_REF:S000056906|PMID:2674123
Biological ProcessGO:0008203cholesterol metabolic process MGI:2140260IDAMouseMGI:MGI:3710922|PMID:17242417
Biological ProcessGO:0001822kidney development MGI:2140260IEPMousePMID:12552133
Biological ProcessGO:0042157lipoprotein metabolic process MGI:2140260IDAMouseMGI:MGI:3710922|PMID:17242417
Biological ProcessGO:0001889liver development MGI:2140260IEPMousePMID:12552133
Biological ProcessGO:0032799low-density lipoprotein receptor metabolic process MGI:2140260IDAMouseMGI:MGI:3710922|PMID:17242417
Biological ProcessGO:0022008neurogenesis MGI:2140260IEPMousePMID:12552133
Biological ProcessGO:0030182neuron differentiation MGI:2140260IDAMouseMGI:MGI:3696588|PMID:16893422
Biological ProcessGO:0030182neuron differentiation MGI:2140260IMPMouseMGI:MGI:2450048|PMID:12552133
Biological ProcessGO:0006644phospholipid metabolic process MGI:2140260IDAMouseMGI:MGI:3710922|PMID:17242417
Biological ProcessGO:0032803regulation of low-density lipoprotein receptor catabolic process MGI:2140260IMPMouseMGI:MGI:3576461|PMID:15805190
Biological ProcessGO:0032803regulation of low-density lipoprotein receptor catabolic process MGI:2140260IMPMouseMGI:MGI:3583861|PMID:15741654
Biological ProcessGO:0030435sporulation S000000786IMPYeastSGD_REF:S000056906|PMID:2674123
Biological ProcessGO:0006641triacylglycerol metabolic process MGI:2140260IDAMouseMGI:MGI:3710922|PMID:17242417
Biological ProcessGO:0007039vacuolar protein catabolic process S000000786IMPYeastSGD_REF:S000056906|PMID:2674123