| Category | ID | Term | DB Object | Evidence | Organism | Reference |
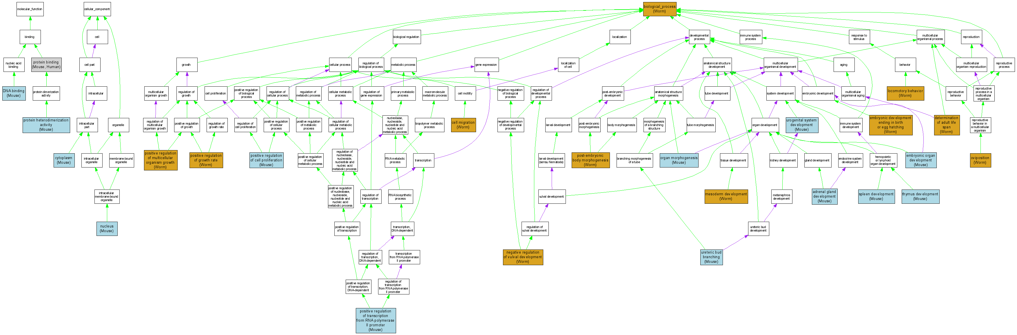
| Molecular Function | GO:0003677 | DNA binding |
MGI:97495 | IDA | Mouse | MGI:MGI:1096952|PMID:9315626 |
| Molecular Function | GO:0003677 | DNA binding |
MGI:97495 | IDA | Mouse | MGI:MGI:3581070|PMID:15944191 |
| Molecular Function | GO:0005515 | protein binding |
MGI:97495 | IPI | Mouse | MGI:MGI:1096952|PMID:9315626 |
| Molecular Function | GO:0005515 | protein binding |
P40424 | IPI | Human | PMID:10052460 |
| Molecular Function | GO:0046982 | protein heterodimerization activity |
MGI:97495 | IPI | Mouse | MGI:MGI:3581070|PMID:15944191 |
| Cellular Component | GO:0005737 | cytoplasm |
MGI:97495 | IDA | Mouse | MGI:MGI:2661212|PMID:12724421 |
| Cellular Component | GO:0005737 | cytoplasm |
MGI:97495 | IDA | Mouse | MGI:MGI:3042062|PMID:15087118 |
| Cellular Component | GO:0005634 | nucleus |
MGI:97495 | IDA | Mouse | MGI:MGI:1096952|PMID:9315626 |
| Cellular Component | GO:0005634 | nucleus |
MGI:97495 | IDA | Mouse | MGI:MGI:1891819|PMID:11010815 |
| Cellular Component | GO:0005634 | nucleus |
MGI:97495 | IDA | Mouse | MGI:MGI:2177883|PMID:11912494 |
| Cellular Component | GO:0005634 | nucleus |
MGI:97495 | IDA | Mouse | MGI:MGI:2661212|PMID:12724421 |
| Cellular Component | GO:0005634 | nucleus |
MGI:97495 | IDA | Mouse | MGI:MGI:3042062|PMID:15087118 |
| Cellular Component | GO:0005634 | nucleus |
MGI:97495 | IDA | Mouse | MGI:MGI:3522524|PMID:15581866 |
| Biological Process | GO:0030325 | adrenal gland development |
MGI:97495 | IMP | Mouse | MGI:MGI:2683990|PMID:14595835 |
| Biological Process | GO:0008150 | biological_process |
WBGene00000443 | IMP | Worm | WB:WBPaper00004403|PMID:11099034 |
| Biological Process | GO:0016477 | cell migration |
WBGene00000443 | IMP | Worm | WB:WBPaper00025016|PMID:15750187 |
| Biological Process | GO:0008340 | determination of adult life span |
WBGene00000443 | IMP | Worm | WB:WBPaper00004403|PMID:11099034 |
| Biological Process | GO:0009792 | embryonic development ending in birth or egg hatching |
WBGene00000443 | IMP | Worm | WB:WBPaper00006395|PMID:14551910 |
| Biological Process | GO:0048568 | embryonic organ development |
MGI:97495 | IMP | Mouse | MGI:MGI:3522524|PMID:15581866 |
| Biological Process | GO:0007626 | locomotory behavior |
WBGene00000443 | IMP | Worm | WB:WBPaper00004403|PMID:11099034 |
| Biological Process | GO:0007626 | locomotory behavior |
WBGene00000443 | IMP | Worm | WB:WBPaper00005654|PMID:12529635 |
| Biological Process | GO:0007626 | locomotory behavior |
WBGene00000443 | IMP | Worm | WB:WBPaper00006395|PMID:14551910 |
| Biological Process | GO:0007498 | mesoderm development |
WBGene00000443 | IMP | Worm | WB:WBPaper00004482|PMID:11060243 |
| Biological Process | GO:0040027 | negative regulation of vulval development |
WBGene00000443 | IMP | Worm | WB:WBPaper00005654|PMID:12529635 |
| Biological Process | GO:0040027 | negative regulation of vulval development |
WBGene00000443 | IMP | Worm | WB:WBPaper00025016|PMID:15750187 |
| Biological Process | GO:0009887 | organ morphogenesis |
MGI:97495 | IMP | Mouse | MGI:MGI:2177883|PMID:11912494 |
| Biological Process | GO:0018991 | oviposition |
WBGene00000443 | IMP | Worm | WB:WBPaper00005654|PMID:12529635 |
| Biological Process | GO:0008284 | positive regulation of cell proliferation |
MGI:97495 | IMP | Mouse | MGI:MGI:3581070|PMID:15944191 |
| Biological Process | GO:0040010 | positive regulation of growth rate |
WBGene00000443 | IMP | Worm | WB:WBPaper00006395|PMID:14551910 |
| Biological Process | GO:0040018 | positive regulation of multicellular organism growth |
WBGene00000443 | IMP | Worm | WB:WBPaper00004403|PMID:11099034 |
| Biological Process | GO:0045944 | positive regulation of transcription from RNA polymerase II promoter |
MGI:97495 | IDA | Mouse | MGI:MGI:3581070|PMID:15944191 |
| Biological Process | GO:0040032 | post-embryonic body morphogenesis |
WBGene00000443 | IMP | Worm | WB:WBPaper00006395|PMID:14551910 |
| Biological Process | GO:0048536 | spleen development |
MGI:97495 | IMP | Mouse | MGI:MGI:3581070|PMID:15944191 |
| Biological Process | GO:0048536 | spleen development |
MGI:97495 | IGI | Mouse | MGI:MGI:3581070|PMID:15944191 |
| Biological Process | GO:0048538 | thymus development |
MGI:97495 | IMP | Mouse | MGI:MGI:3522524|PMID:15581866 |
| Biological Process | GO:0001658 | ureteric bud branching |
MGI:97495 | IDA | Mouse | MGI:MGI:2451200|PMID:12591246 |
| Biological Process | GO:0001655 | urogenital system development |
MGI:97495 | IMP | Mouse | MGI:MGI:2683990|PMID:14595835 |