| Category | ID | Term | DB Object | Evidence | Organism | Reference |
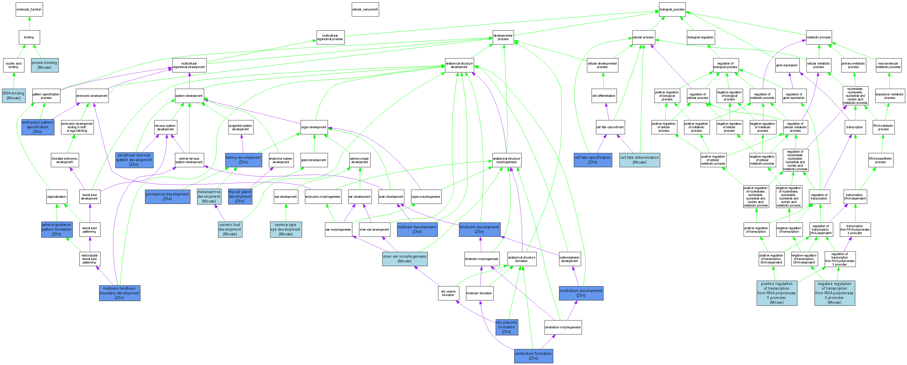
| Molecular Function | GO:0003677 | DNA binding |
MGI:97486 | IDA | Mouse | MGI:MGI:2662558|PMID:12756174 |
| Molecular Function | GO:0005515 | protein binding |
MGI:97486 | IPI | Mouse | MGI:MGI:1934164|PMID:10908331 |
| Biological Process | GO:0009952 | anterior/posterior pattern formation |
ZDB-GENE-990415-8 | IGI | Zfin | ZFIN:ZDB-PUB-040205-5|PMID:12917294 |
| Biological Process | GO:0009952 | anterior/posterior pattern formation |
ZDB-GENE-990415-8 | IMP | Zfin | ZFIN:ZDB-PUB-040205-5|PMID:12917294 |
| Biological Process | GO:0009952 | anterior/posterior pattern formation |
ZDB-GENE-990415-8 | IMP | Zfin | ZFIN:ZDB-PUB-031103-15|PMID:14579372 |
| Biological Process | GO:0043010 | camera-type eye development |
MGI:97486 | IMP | Mouse | MGI:MGI:2662558|PMID:12756174 |
| Biological Process | GO:0001709 | cell fate determination |
MGI:97486 | IMP | Mouse | MGI:MGI:2662558|PMID:12756174 |
| Biological Process | GO:0001708 | cell fate specification |
ZDB-GENE-990415-8 | IMP | Zfin | ZFIN:ZDB-PUB-040205-5|PMID:12917294 |
| Biological Process | GO:0001708 | cell fate specification |
ZDB-GENE-990415-8 | IGI | Zfin | ZFIN:ZDB-PUB-040205-5|PMID:12917294 |
| Biological Process | GO:0001708 | cell fate specification |
ZDB-GENE-990415-8 | IMP | Zfin | ZFIN:ZDB-PUB-031103-15|PMID:14579372 |
| Biological Process | GO:0021549 | cerebellum development |
ZDB-GENE-990415-8 | IMP | Zfin | ZFIN:ZDB-PUB-970210-15|PMID:9007239 |
| Biological Process | GO:0021588 | cerebellum formation |
ZDB-GENE-990415-8 | IMP | Zfin | ZFIN:ZDB-PUB-030304-12|PMID:12591239 |
| Biological Process | GO:0009880 | embryonic pattern specification |
ZDB-GENE-990415-8 | IMP | Zfin | ZFIN:ZDB-PUB-030805-6|PMID:12889061 |
| Biological Process | GO:0030902 | hindbrain development |
ZDB-GENE-990415-8 | IMP | Zfin | ZFIN:ZDB-PUB-040804-3|PMID:15281067 |
| Biological Process | GO:0042472 | inner ear morphogenesis |
MGI:97486 | IMP | Mouse | MGI:MGI:3052393|PMID:15242798 |
| Biological Process | GO:0001822 | kidney development |
ZDB-GENE-990415-8 | IMP | Zfin | ZFIN:ZDB-PUB-970210-25|PMID:9007249 |
| Biological Process | GO:0001656 | metanephros development |
MGI:97486 | IGI | Mouse | MGI:MGI:2445273|PMID:12435636 |
| Biological Process | GO:0030901 | midbrain development |
ZDB-GENE-990415-8 | IGI | Zfin | ZFIN:ZDB-PUB-040205-5|PMID:12917294 |
| Biological Process | GO:0030901 | midbrain development |
ZDB-GENE-990415-8 | IMP | Zfin | ZFIN:ZDB-PUB-040205-5|PMID:12917294 |
| Biological Process | GO:0030901 | midbrain development |
ZDB-GENE-990415-8 | IMP | Zfin | ZFIN:ZDB-PUB-031103-15|PMID:14579372 |
| Biological Process | GO:0030901 | midbrain development |
ZDB-GENE-990415-8 | IMP | Zfin | ZFIN:ZDB-PUB-970210-15|PMID:9007239 |
| Biological Process | GO:0030917 | midbrain-hindbrain boundary development |
ZDB-GENE-990415-8 | IMP | Zfin | ZFIN:ZDB-PUB-030304-12|PMID:12591239 |
| Biological Process | GO:0030917 | midbrain-hindbrain boundary development |
ZDB-GENE-990415-8 | IMP | Zfin | ZFIN:ZDB-PUB-980916-3|PMID:9671579 |
| Biological Process | GO:0030917 | midbrain-hindbrain boundary development |
ZDB-GENE-990415-8 | IMP | Zfin | ZFIN:ZDB-PUB-970210-15|PMID:9007239 |
| Biological Process | GO:0000122 | negative regulation of transcription from RNA polymerase II promoter |
MGI:97486 | IGI | Mouse | MGI:MGI:3578573|PMID:15905411 |
| Biological Process | GO:0043049 | otic placode formation |
ZDB-GENE-990415-8 | IMP | Zfin | ZFIN:ZDB-PUB-041006-7|PMID:15459102 |
| Biological Process | GO:0043049 | otic placode formation |
ZDB-GENE-990415-8 | IGI | Zfin | ZFIN:ZDB-PUB-041006-7|PMID:15459102 |
| Biological Process | GO:0007422 | peripheral nervous system development |
ZDB-GENE-990415-8 | IMP | Zfin | ZFIN:ZDB-PUB-070122-31|PMID:17215310 |
| Biological Process | GO:0045944 | positive regulation of transcription from RNA polymerase II promoter |
MGI:97486 | IDA | Mouse | MGI:MGI:2386376|PMID:12200151 |
| Biological Process | GO:0048793 | pronephros development |
ZDB-GENE-990415-8 | IMP | Zfin | ZFIN:ZDB-PUB-000505-17|PMID:10769233 |
| Biological Process | GO:0048793 | pronephros development |
ZDB-GENE-990415-8 | IMP | Zfin | ZFIN:ZDB-PUB-970210-25|PMID:9007249 |
| Biological Process | GO:0030878 | thyroid gland development |
ZDB-GENE-990415-8 | IMP | Zfin | ZFIN:ZDB-PUB-031022-1|PMID:14568547 |
| Biological Process | GO:0030878 | thyroid gland development |
ZDB-GENE-990415-8 | IMP | Zfin | ZFIN:ZDB-PUB-060517-11|PMID:16680726 |
| Biological Process | GO:0001657 | ureteric bud development |
MGI:97486 | IGI | Mouse | MGI:MGI:3588889|PMID:16018995 |