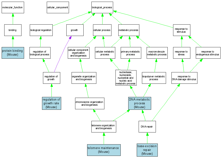
| Category | ID | Term | DB Object | Evidence | Organism | Reference |
| Molecular Function | GO:0005515 | protein binding |
MGI:1340806 | IPI | Mouse | MGI:MGI:3710719|PMID:14627987 |
| Biological Process | GO:0006284 | base-excision repair |
MGI:1340806 | IMP | Mouse | MGI:MGI:2181257|PMID:11948190 |
| Biological Process | GO:0006259 | DNA metabolic process |
MGI:1340806 | IMP | Mouse | MGI:MGI:2157189|PMID:11756244 |
| Biological Process | GO:0006259 | DNA metabolic process |
MGI:1340806 | IMP | Mouse | MGI:MGI:2656673|PMID:12707040 |
| Biological Process | GO:0040009 | regulation of growth rate |
MGI:1340806 | IMP | Mouse | MGI:MGI:2656673|PMID:12707040 |
| Biological Process | GO:0000723 | telomere maintenance |
MGI:1340806 | IMP | Mouse | MGI:MGI:2656673|PMID:12707040 |