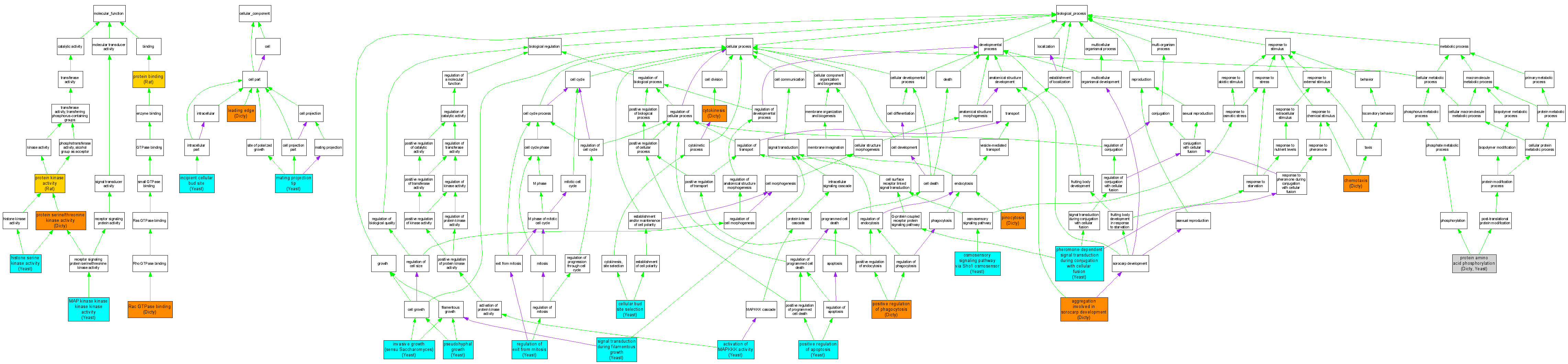
| Category | ID | Term | DB Object | Evidence | Organism | Reference |
| Molecular Function | GO:0035174 | histone serine kinase activity |
S000000999 | IDA | Yeast | SGD_REF:S000080423|PMID:15652479 |
| Molecular Function | GO:0008349 | MAP kinase kinase kinase kinase activity |
S000000999 | IDA | Yeast | SGD_REF:S000048267|PMID:7608157 |
| Molecular Function | GO:0005515 | protein binding |
RGD:3251 | IDA | Rat | RGD:729464|PMID:7559638 |
| Molecular Function | GO:0004672 | protein kinase activity |
RGD:3251 | IDA | Rat | RGD:729464|PMID:7559638 |
| Molecular Function | GO:0004674 | protein serine/threonine kinase activity |
DDB0191345 | IMP | Dicty | DDB_REF:10176|PMID:15509655 |
| Molecular Function | GO:0004674 | protein serine/threonine kinase activity |
DDB0191345 | IDA | Dicty | DDB_REF:10176|PMID:15509655 |
| Molecular Function | GO:0048365 | Rac GTPase binding |
DDB0191345 | IPI | Dicty | DDB_REF:10176|PMID:15509655 |
| Cellular Component | GO:0000131 | incipient cellular bud site |
S000000999 | IDA | Yeast | SGD_REF:S000044194|PMID:9003780 |
| Cellular Component | GO:0031252 | leading edge |
DDB0191345 | IDA | Dicty | DDB_REF:10176|PMID:15509655 |
| Cellular Component | GO:0043332 | mating projection tip |
S000000999 | IDA | Yeast | SGD_REF:S000044194|PMID:9003780 |
| Biological Process | GO:0000185 | activation of MAPKKK activity |
S000000999 | IDA | Yeast | SGD_REF:S000048267|PMID:7608157 |
| Biological Process | GO:0031152 | aggregation involved in sorocarp development |
DDB0191313 | IMP | Dicty | DDB_REF:930|PMID:10545500 |
| Biological Process | GO:0000282 | cellular bud site selection |
S000000999 | IMP | Yeast | SGD_REF:S000061390|PMID:11452010 |
| Biological Process | GO:0006935 | chemotaxis |
DDB0191313 | IMP | Dicty | DDB_REF:930|PMID:10545500 |
| Biological Process | GO:0000910 | cytokinesis |
DDB0191313 | IMP | Dicty | DDB_REF:930|PMID:10545500 |
| Biological Process | GO:0000910 | cytokinesis |
DDB0191345 | IMP | Dicty | DDB_REF:10176|PMID:15509655 |
| Biological Process | GO:0001403 | invasive growth (sensu Saccharomyces) |
S000000999 | IMP | Yeast | SGD_REF:S000050425|PMID:8001818 |
| Biological Process | GO:0007232 | osmosensory signaling pathway via Sho1 osmosensor |
S000000999 | IGI | Yeast | SGD_REF:S000068803|PMID:10970855 |
| Biological Process | GO:0007232 | osmosensory signaling pathway via Sho1 osmosensor |
S000000999 | IMP | Yeast | SGD_REF:S000068803|PMID:10970855 |
| Biological Process | GO:0000750 | pheromone-dependent signal transduction during conjugation with cellular fusion |
S000000999 | IGI | Yeast | SGD_REF:S000054281|PMID:1464311 |
| Biological Process | GO:0000750 | pheromone-dependent signal transduction during conjugation with cellular fusion |
S000000999 | IMP | Yeast | SGD_REF:S000054281|PMID:1464311 |
| Biological Process | GO:0006907 | pinocytosis |
DDB0191345 | IMP | Dicty | DDB_REF:10176|PMID:15509655 |
| Biological Process | GO:0043065 | positive regulation of apoptosis |
S000000999 | IMP | Yeast | SGD_REF:S000080423|PMID:15652479 |
| Biological Process | GO:0050766 | positive regulation of phagocytosis |
DDB0191345 | IMP | Dicty | DDB_REF:10176|PMID:15509655 |
| Biological Process | GO:0006468 | protein amino acid phosphorylation |
DDB0191345 | IMP | Dicty | DDB_REF:10176|PMID:15509655 |
| Biological Process | GO:0006468 | protein amino acid phosphorylation |
DDB0191345 | IDA | Dicty | DDB_REF:10176|PMID:15509655 |
| Biological Process | GO:0006468 | protein amino acid phosphorylation |
S000000999 | IDA | Yeast | SGD_REF:S000048267|PMID:7608157 |
| Biological Process | GO:0007124 | pseudohyphal growth |
S000000999 | IMP | Yeast | SGD_REF:S000055060|PMID:8259520 |
| Biological Process | GO:0007096 | regulation of exit from mitosis |
S000000999 | IMP | Yeast | SGD_REF:S000071653|PMID:12234925 |
| Biological Process | GO:0001402 | signal transduction during filamentous growth |
S000000999 | IMP | Yeast | SGD_REF:S000055060|PMID:8259520 |