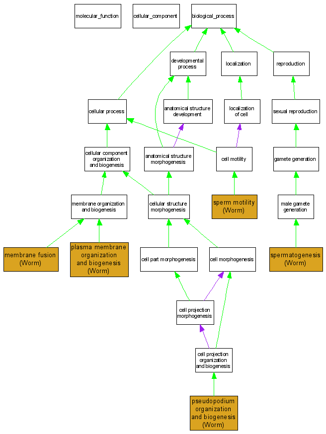
| Category | ID | Term | DB Object | Evidence | Organism | Reference |
| Biological Process | GO:0006944 | membrane fusion |
WBGene00001414 | IMP | Worm | WB:WBPaper00000529|PMID:7298721 |
| Biological Process | GO:0007009 | plasma membrane organization and biogenesis |
WBGene00001414 | IMP | Worm | WB:WBPaper00000558|PMID:7056795 |
| Biological Process | GO:0031268 | pseudopodium organization and biogenesis |
WBGene00001414 | IMP | Worm | WB:WBPaper00000529|PMID:7298721 |
| Biological Process | GO:0031268 | pseudopodium organization and biogenesis |
WBGene00001414 | IMP | Worm | WB:WBPaper00000558|PMID:7056795 |
| Biological Process | GO:0030317 | sperm motility |
WBGene00001414 | IMP | Worm | WB:WBPaper00000529|PMID:7298721 |
| Biological Process | GO:0007283 | spermatogenesis |
WBGene00001414 | IMP | Worm | WB:WBPaper00000558|PMID:7056795 |