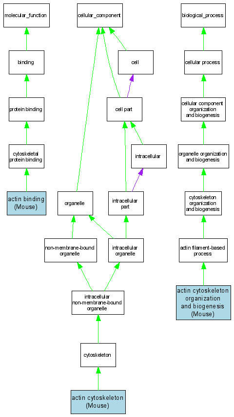
Compare GO annotations for OPHN1 and its orthologs

A table of the annotations represented in this image is provided below.
CategoryIDTermDB ObjectEvidenceOrganismReference
Molecular FunctionGO:0003779actin binding MGI:2151070IDAMouseMGI:MGI:2674209|PMID:12932438
Cellular ComponentGO:0015629actin cytoskeleton MGI:2151070IDAMouseMGI:MGI:2674209|PMID:12932438
Biological ProcessGO:0030036actin cytoskeleton organization and biogenesis MGI:2151070IDAMouseMGI:MGI:2674209|PMID:12932438