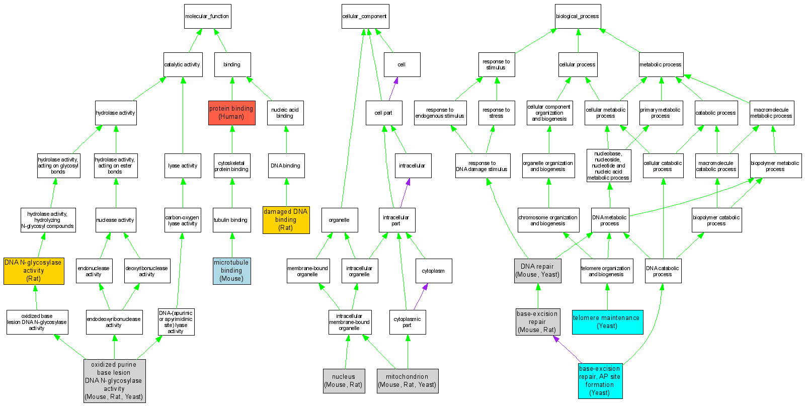
| Category | ID | Term | DB Object | Evidence | Organism | Reference |
| Molecular Function | GO:0003684 | damaged DNA binding |
RGD:621168 | IDA | Rat | RGD:729091|PMID:9801319 |
| Molecular Function | GO:0019104 | DNA N-glycosylase activity |
RGD:621168 | IDA | Rat | RGD:729091|PMID:9801319 |
| Molecular Function | GO:0008017 | microtubule binding |
MGI:1097693 | IDA | Mouse | MGI:MGI:3573988|PMID:15725623 |
| Molecular Function | GO:0008534 | oxidized purine base lesion DNA N-glycosylase activity |
MGI:1097693 | IDA | Mouse | MGI:MGI:894433|PMID:9207108 |
| Molecular Function | GO:0008534 | oxidized purine base lesion DNA N-glycosylase activity |
MGI:1097693 | IMP | Mouse | MGI:MGI:1347747|PMID:10557315 |
| Molecular Function | GO:0008534 | oxidized purine base lesion DNA N-glycosylase activity |
RGD:621168 | IDA | Rat | RGD:729091|PMID:9801319 |
| Molecular Function | GO:0008534 | oxidized purine base lesion DNA N-glycosylase activity |
S000004525 | IDA | Yeast | SGD_REF:S000046294|PMID:8643552 |
| Molecular Function | GO:0005515 | protein binding |
O15527 | IPI | Human | PMID:17353931 |
| Cellular Component | GO:0005739 | mitochondrion |
MGI:1097693 | IMP | Mouse | MGI:MGI:2137151|PMID:11454679 |
| Cellular Component | GO:0005739 | mitochondrion |
MGI:1097693 | IDA | Mouse | MGI:MGI:2682130|PMID:14651853 |
| Cellular Component | GO:0005739 | mitochondrion |
RGD:621168 | IDA | Rat | RGD:628343|PMID:12060578 |
| Cellular Component | GO:0005739 | mitochondrion |
S000004525 | IDA | Yeast | SGD_REF:S000059916|PMID:11239005 |
| Cellular Component | GO:0005634 | nucleus |
MGI:1097693 | IMP | Mouse | MGI:MGI:1347747|PMID:10557315 |
| Cellular Component | GO:0005634 | nucleus |
RGD:621168 | IDA | Rat | RGD:628343|PMID:12060578 |
| Biological Process | GO:0006284 | base-excision repair |
MGI:1097693 | IDA | Mouse | MGI:MGI:894433|PMID:9207108 |
| Biological Process | GO:0006284 | base-excision repair |
MGI:1097693 | IMP | Mouse | MGI:MGI:1349233|PMID:10570187 |
| Biological Process | GO:0006284 | base-excision repair |
RGD:621168 | IDA | Rat | RGD:729091|PMID:9801319 |
| Biological Process | GO:0006285 | base-excision repair, AP site formation |
S000004525 | IDA | Yeast | SGD_REF:S000046294|PMID:8643552 |
| Biological Process | GO:0006281 | DNA repair |
MGI:1097693 | IMP | Mouse | MGI:MGI:2150199|PMID:11532868 |
| Biological Process | GO:0006281 | DNA repair |
MGI:1097693 | IMP | Mouse | MGI:MGI:2668786|PMID:12874039 |
| Biological Process | GO:0006281 | DNA repair |
S000004525 | IMP | Yeast | SGD_REF:S000059916|PMID:11239005 |
| Biological Process | GO:0000723 | telomere maintenance |
S000004525 | IMP | Yeast | SGD_REF:S000114270|PMID:15161972 |