| Category | ID | Term | DB Object | Evidence | Organism | Reference |
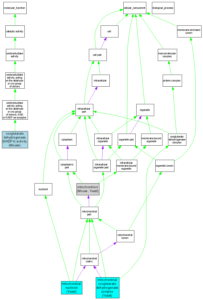
| Molecular Function | GO:0050164 | oxoglutarate dehydrogenase (NADP+) activity |
MGI:1098267 | IDA | Mouse | MGI:MGI:3709427|PMID:17322295 |
| Cellular Component | GO:0042645 | mitochondrial nucleoid |
S000001387 | IDA | Yeast | SGD_REF:S000080741|PMID:15692048 |
| Cellular Component | GO:0042645 | mitochondrial nucleoid |
S000001387 | IDA | Yeast | SGD_REF:S000069519|PMID:11926067 |
| Cellular Component | GO:0009353 | mitochondrial oxoglutarate dehydrogenase complex |
S000001387 | IDA | Yeast | SGD_REF:S000043865|PMID:2072900 |
| Cellular Component | GO:0005739 | mitochondrion |
MGI:1098267 | IDA | Mouse | MGI:MGI:2682130|PMID:14651853 |
| Cellular Component | GO:0005739 | mitochondrion |
MGI:1098267 | IDA | Mouse | MGI:MGI:3709427|PMID:17322295 |
| Cellular Component | GO:0005739 | mitochondrion |
S000001387 | IDA | Yeast | SGD_REF:S000117178|PMID:16823961 |