| Category | ID | Term | DB Object | Evidence | Organism | Reference |
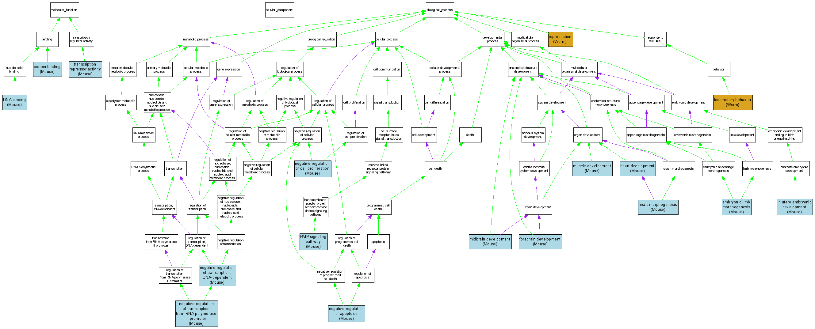
| Molecular Function | GO:0003677 | DNA binding |
MGI:97168 | IDA | Mouse | MGI:MGI:66301|PMID:7916326 |
| Molecular Function | GO:0003677 | DNA binding |
MGI:97168 | IDA | Mouse | MGI:MGI:3047475|PMID:15192231 |
| Molecular Function | GO:0005515 | protein binding |
MGI:97168 | IPI | Mouse | MGI:MGI:3047475|PMID:15192231 |
| Molecular Function | GO:0005515 | protein binding |
MGI:97168 | IPI | Mouse | MGI:MGI:3603095|PMID:16002402 |
| Molecular Function | GO:0016564 | transcription repressor activity |
MGI:97168 | IDA | Mouse | MGI:MGI:3047475|PMID:15192231 |
| Biological Process | GO:0030509 | BMP signaling pathway |
MGI:97168 | IGI | Mouse | MGI:MGI:3720542|PMID:17601530 |
| Biological Process | GO:0030326 | embryonic limb morphogenesis |
MGI:97168 | IGI | Mouse | MGI:MGI:3580732|PMID:15930102 |
| Biological Process | GO:0030900 | forebrain development |
MGI:97168 | IMP | Mouse | MGI:MGI:3046130|PMID:15188430 |
| Biological Process | GO:0030900 | forebrain development |
MGI:97168 | IMP | Mouse | MGI:MGI:3613203|PMID:15217086 |
| Biological Process | GO:0007507 | heart development |
MGI:97168 | IGI | Mouse | MGI:MGI:3720542|PMID:17601530 |
| Biological Process | GO:0003007 | heart morphogenesis |
MGI:97168 | IGI | Mouse | MGI:MGI:3720542|PMID:17601530 |
| Biological Process | GO:0001701 | in utero embryonic development |
MGI:97168 | IMP | Mouse | MGI:MGI:3720542|PMID:17601530 |
| Biological Process | GO:0007626 | locomotory behavior |
WBGene00006881 | IMP | Worm | WB:WBPaper00006395|PMID:14551910 |
| Biological Process | GO:0030901 | midbrain development |
MGI:97168 | IMP | Mouse | MGI:MGI:3046130|PMID:15188430 |
| Biological Process | GO:0007517 | muscle development |
MGI:97168 | IPI | Mouse | MGI:MGI:3047475|PMID:15192231 |
| Biological Process | GO:0043066 | negative regulation of apoptosis |
MGI:97168 | IGI | Mouse | MGI:MGI:3720542|PMID:17601530 |
| Biological Process | GO:0008285 | negative regulation of cell proliferation |
MGI:97168 | IGI | Mouse | MGI:MGI:3720542|PMID:17601530 |
| Biological Process | GO:0000122 | negative regulation of transcription from RNA polymerase II promoter |
MGI:97168 | IDA | Mouse | MGI:MGI:3603095|PMID:16002402 |
| Biological Process | GO:0045892 | negative regulation of transcription, DNA-dependent |
MGI:97168 | IDA | Mouse | MGI:MGI:3047475|PMID:15192231 |
| Biological Process | GO:0000003 | reproduction |
WBGene00006881 | IMP | Worm | WB:WBPaper00004651|PMID:11231151 |