| Category | ID | Term | DB Object | Evidence | Organism | Reference |
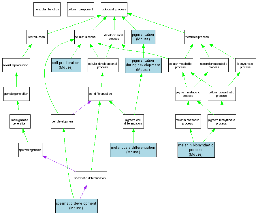
| Biological Process | GO:0008283 | cell proliferation |
MGI:97454 | IMP | Mouse | MGI:MGI:1202196|PMID:9548375 |
| Biological Process | GO:0042438 | melanin biosynthetic process |
MGI:97454 | IMP | Mouse | MGI:MGI:76308|PMID:7665913 |
| Biological Process | GO:0042438 | melanin biosynthetic process |
MGI:97454 | IMP | Mouse | MGI:MGI:1202196|PMID:9548375 |
| Biological Process | GO:0030318 | melanocyte differentiation |
MGI:97454 | IMP | Mouse | MGI:MGI:77000|PMID:2379821 |
| Biological Process | GO:0043473 | pigmentation |
MGI:97454 | IMP | Mouse | MGI:MGI:61184|PMID:17247639 |
| Biological Process | GO:0043473 | pigmentation |
MGI:97454 | IMP | Mouse | MGI:MGI:77000|PMID:2379821 |
| Biological Process | GO:0043473 | pigmentation |
MGI:97454 | IMP | Mouse | MGI:MGI:1202196|PMID:9548375 |
| Biological Process | GO:0043473 | pigmentation |
MGI:97454 | IMP | Mouse | MGI:MGI:73117|PMID:13943454 |
| Biological Process | GO:0048066 | pigmentation during development |
MGI:97454 | IMP | Mouse | MGI:MGI:2157189|PMID:11756244 |
| Biological Process | GO:0007286 | spermatid development |
MGI:97454 | IMP | Mouse | MGI:MGI:3040715|PMID:7317942 |