| Category | ID | Term | DB Object | Evidence | Organism | Reference |
|---|---|---|---|---|---|---|
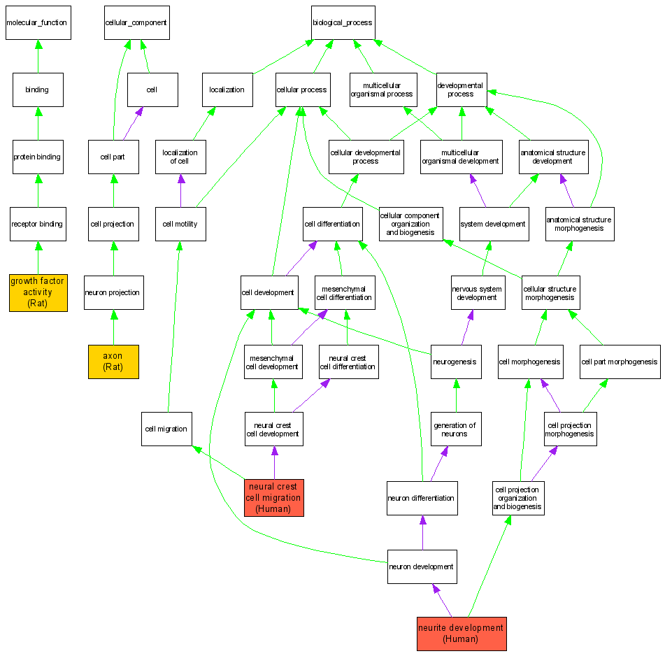
| Molecular Function | GO:0008083 | growth factor activity | RGD:621494 | IDA | Rat | RGD:631959|PMID:10719212 |
| Cellular Component | GO:0030424 | axon | RGD:621494 | IDA | Rat | RGD:1600274|PMID:16841166 |
| Biological Process | GO:0001755 | neural crest cell migration | Q99748 | IDA | Human | PMID:15242795 |
| Biological Process | GO:0031175 | neurite development | Q99748 | IDA | Human | PMID:15242795 |