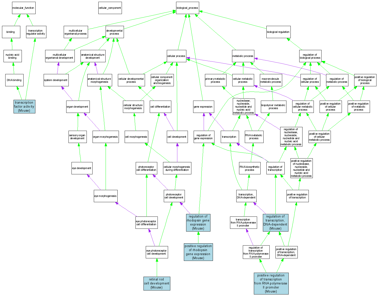
| Category | ID | Term | DB Object | Evidence | Organism | Reference |
| Molecular Function | GO:0003700 | transcription factor activity |
MGI:102567 | IDA | Mouse | MGI:MGI:3574255|PMID:15689355 |
| Molecular Function | GO:0003700 | transcription factor activity |
MGI:102567 | IMP | Mouse | MGI:MGI:2385798|PMID:11694879 |
| Biological Process | GO:0045872 | positive regulation of rhodopsin gene expression |
MGI:102567 | IDA | Mouse | MGI:MGI:3574255|PMID:15689355 |
| Biological Process | GO:0045872 | positive regulation of rhodopsin gene expression |
MGI:102567 | IGI | Mouse | MGI:MGI:3574255|PMID:15689355 |
| Biological Process | GO:0045944 | positive regulation of transcription from RNA polymerase II promoter |
MGI:102567 | IDA | Mouse | MGI:MGI:3574255|PMID:15689355 |
| Biological Process | GO:0045944 | positive regulation of transcription from RNA polymerase II promoter |
MGI:102567 | IGI | Mouse | MGI:MGI:3574255|PMID:15689355 |
| Biological Process | GO:0007468 | regulation of rhodopsin gene expression |
MGI:102567 | IMP | Mouse | MGI:MGI:2385798|PMID:11694879 |
| Biological Process | GO:0006355 | regulation of transcription, DNA-dependent |
MGI:102567 | IMP | Mouse | MGI:MGI:2385798|PMID:11694879 |
| Biological Process | GO:0046548 | retinal rod cell development |
MGI:102567 | IMP | Mouse | MGI:MGI:2385798|PMID:11694879 |