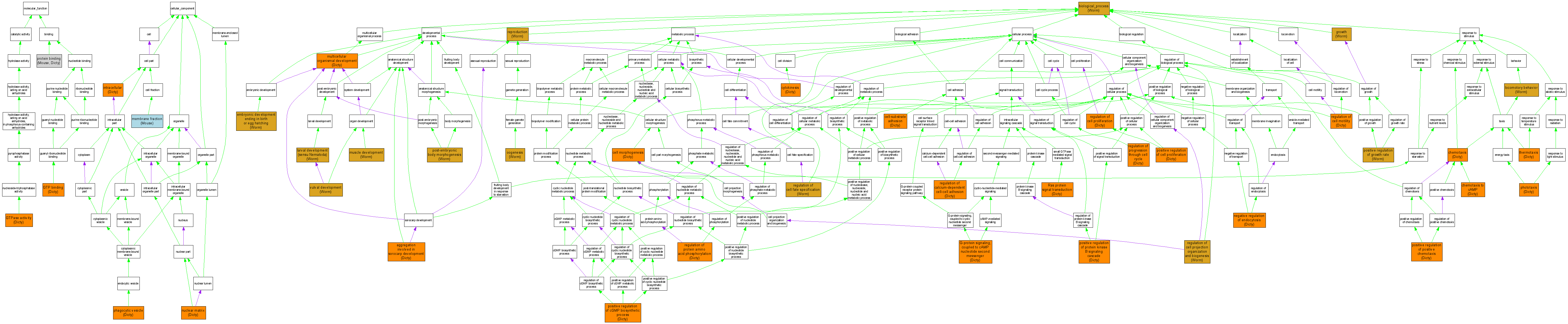
| Category | ID | Term | DB Object | Evidence | Organism | Reference |
| Molecular Function | GO:0005525 | GTP binding |
DDB0201663 | IDA | Dicty | DDB_REF:9953|PMID:15143344 |
| Molecular Function | GO:0003924 | GTPase activity |
DDB0201663 | IDA | Dicty | DDB_REF:11544|PMID:17380187 |
| Molecular Function | GO:0005515 | protein binding |
MGI:97376 | IPI | Mouse | MGI:MGI:3623560|PMID:16580637 |
| Molecular Function | GO:0005515 | protein binding |
DDB0201661 | IPI | Dicty | DDB_REF:9801|PMID:14597204 |
| Molecular Function | GO:0005515 | protein binding |
DDB0216195 | IPI | Dicty | DDB_REF:11337|PMID:16735078 |
| Molecular Function | GO:0005515 | protein binding |
DDB0201663 | IPI | Dicty | DDB_REF:9976|PMID:15194808 |
| Cellular Component | GO:0005622 | intracellular |
DDB0201661 | IDA | Dicty | DDB_REF:6109|PMID:11606416 |
| Cellular Component | GO:0005624 | membrane fraction |
MGI:97376 | IDA | Mouse | MGI:MGI:1333599|PMID:10085069 |
| Cellular Component | GO:0016363 | nuclear matrix |
DDB0201661 | IDA | Dicty | DDB_REF:6109|PMID:11606416 |
| Cellular Component | GO:0045335 | phagocytic vesicle |
DDB0201661 | IDA | Dicty | DDB_REF:11413|PMID:16926386 |
| Cellular Component | GO:0045335 | phagocytic vesicle |
DDB0201663 | IDA | Dicty | DDB_REF:11413|PMID:16926386 |
| Biological Process | GO:0031152 | aggregation involved in sorocarp development |
DDB0201663 | IGI | Dicty | DDB_REF:11399|PMID:16885420 |
| Biological Process | GO:0031152 | aggregation involved in sorocarp development |
DDB0201663 | IMP | Dicty | DDB_REF:11399|PMID:16885420 |
| Biological Process | GO:0008150 | biological_process |
WBGene00002335 | IMP | Worm | WB:WBPaper00004651|PMID:11231151 |
| Biological Process | GO:0008150 | biological_process |
WBGene00002335 | IMP | Worm | WB:WBPaper00006395|PMID:14551910 |
| Biological Process | GO:0008150 | biological_process |
WBGene00002335 | IMP | Worm | WB:WBPaper00027756|PMID:16845399 |
| Biological Process | GO:0000902 | cell morphogenesis |
DDB0201663 | IMP | Dicty | DDB_REF:11388|PMID:16822579 |
| Biological Process | GO:0031589 | cell-substrate adhesion |
DDB0201663 | IMP | Dicty | DDB_REF:11388|PMID:16822579 |
| Biological Process | GO:0006935 | chemotaxis |
DDB0216195 | IMP | Dicty | DDB_REF:6516|PMID:2885843 |
| Biological Process | GO:0043327 | chemotaxis to cAMP |
DDB0201663 | IGI | Dicty | DDB_REF:11399|PMID:16885420 |
| Biological Process | GO:0043327 | chemotaxis to cAMP |
DDB0201663 | IMP | Dicty | DDB_REF:11399|PMID:16885420 |
| Biological Process | GO:0000910 | cytokinesis |
DDB0201661 | IGI | Dicty | DDB_REF:3176|PMID:10725225 |
| Biological Process | GO:0000910 | cytokinesis |
DDB0201661 | IMP | Dicty | DDB_REF:6109|PMID:11606416 |
| Biological Process | GO:0000910 | cytokinesis |
DDB0216195 | IGI | Dicty | DDB_REF:3176|PMID:10725225 |
| Biological Process | GO:0000910 | cytokinesis |
DDB0201663 | IMP | Dicty | DDB_REF:3176|PMID:10725225 |
| Biological Process | GO:0000910 | cytokinesis |
DDB0201663 | IMP | Dicty | DDB_REF:11388|PMID:16822579 |
| Biological Process | GO:0009792 | embryonic development ending in birth or egg hatching |
WBGene00002335 | IMP | Worm | WB:WBPaper00024497|PMID:15489339 |
| Biological Process | GO:0009792 | embryonic development ending in birth or egg hatching |
WBGene00002335 | IMP | Worm | WB:WBPaper00027756|PMID:16845399 |
| Biological Process | GO:0007188 | G-protein signaling, coupled to cAMP nucleotide second messenger |
DDB0201663 | IMP | Dicty | DDB_REF:9953|PMID:15143344 |
| Biological Process | GO:0040007 | growth |
WBGene00002335 | IMP | Worm | WB:WBPaper00006395|PMID:14551910 |
| Biological Process | GO:0002119 | larval development (sensu Nematoda) |
WBGene00002335 | IMP | Worm | WB:WBPaper00004651|PMID:11231151 |
| Biological Process | GO:0002119 | larval development (sensu Nematoda) |
WBGene00002335 | IMP | Worm | WB:WBPaper00006395|PMID:14551910 |
| Biological Process | GO:0002119 | larval development (sensu Nematoda) |
WBGene00002335 | IMP | Worm | WB:WBPaper00027756|PMID:16845399 |
| Biological Process | GO:0002119 | larval development (sensu Nematoda) |
WBGene00002335 | IMP | Worm | WB:WBPaper0005135 |
| Biological Process | GO:0002119 | larval development (sensu Nematoda) |
WBGene00002335 | IGI | Worm | WB:WBPaper0005135 |
| Biological Process | GO:0007626 | locomotory behavior |
WBGene00002335 | IMP | Worm | WB:WBPaper00006395|PMID:14551910 |
| Biological Process | GO:0007275 | multicellular organismal development |
DDB0216195 | IMP | Dicty | DDB_REF:6516|PMID:2885843 |
| Biological Process | GO:0007517 | muscle development |
WBGene00002335 | IMP | Worm | WB:WBPaper00027119|PMID:16495308 |
| Biological Process | GO:0007517 | muscle development |
WBGene00002335 | IGI | Worm | WB:WBPaper00027119|PMID:16495308 |
| Biological Process | GO:0045806 | negative regulation of endocytosis |
DDB0201661 | IMP | Dicty | DDB_REF:3176|PMID:10725225 |
| Biological Process | GO:0048477 | oogenesis |
WBGene00002335 | IGI | Worm | WB:WBPaper00003006|PMID:9472025 |
| Biological Process | GO:0042331 | phototaxis |
DDB0216195 | IMP | Dicty | DDB_REF:6871|PMID:10837033 |
| Biological Process | GO:0008284 | positive regulation of cell proliferation |
DDB0201663 | IMP | Dicty | DDB_REF:3176|PMID:10725225 |
| Biological Process | GO:0030828 | positive regulation of cGMP biosynthetic process |
DDB0201663 | IGI | Dicty | DDB_REF:11399|PMID:16885420 |
| Biological Process | GO:0030828 | positive regulation of cGMP biosynthetic process |
DDB0201663 | IMP | Dicty | DDB_REF:11399|PMID:16885420 |
| Biological Process | GO:0040010 | positive regulation of growth rate |
WBGene00002335 | IMP | Worm | WB:WBPaper00027756|PMID:16845399 |
| Biological Process | GO:0050927 | positive regulation of positive chemotaxis |
DDB0201663 | IMP | Dicty | DDB_REF:3176|PMID:10725225 |
| Biological Process | GO:0051897 | positive regulation of protein kinase B signaling cascade |
DDB0201663 | IGI | Dicty | DDB_REF:11399|PMID:16885420 |
| Biological Process | GO:0051897 | positive regulation of protein kinase B signaling cascade |
DDB0201663 | IMP | Dicty | DDB_REF:11399|PMID:16885420 |
| Biological Process | GO:0040032 | post-embryonic body morphogenesis |
WBGene00002335 | IMP | Worm | WB:WBPaper00027756|PMID:16845399 |
| Biological Process | GO:0007265 | Ras protein signal transduction |
DDB0201663 | IDA | Dicty | DDB_REF:9953|PMID:15143344 |
| Biological Process | GO:0046586 | regulation of calcium-dependent cell-cell adhesion |
DDB0201663 | IMP | Dicty | DDB_REF:11316|PMID:16622066 |
| Biological Process | GO:0046586 | regulation of calcium-dependent cell-cell adhesion |
DDB0201663 | IGI | Dicty | DDB_REF:11316|PMID:16622066 |
| Biological Process | GO:0042659 | regulation of cell fate specification |
WBGene00002335 | IMP | Worm | WB:WBPaper00003007|PMID:9486792 |
| Biological Process | GO:0051270 | regulation of cell motility |
DDB0201661 | IGI | Dicty | DDB_REF:3176|PMID:10725225 |
| Biological Process | GO:0031344 | regulation of cell projection organization and biogenesis |
WBGene00002335 | IMP | Worm | WB:WBPaper00027119|PMID:16495308 |
| Biological Process | GO:0031344 | regulation of cell projection organization and biogenesis |
WBGene00002335 | IGI | Worm | WB:WBPaper00027119|PMID:16495308 |
| Biological Process | GO:0042127 | regulation of cell proliferation |
DDB0201661 | IMP | Dicty | DDB_REF:3176|PMID:10725225 |
| Biological Process | GO:0042127 | regulation of cell proliferation |
DDB0201661 | IMP | Dicty | DDB_REF:6109|PMID:11606416 |
| Biological Process | GO:0000074 | regulation of progression through cell cycle |
DDB0201661 | IEP | Dicty | DDB_REF:6109|PMID:11606416 |
| Biological Process | GO:0001932 | regulation of protein amino acid phosphorylation |
DDB0201663 | IMP | Dicty | DDB_REF:10138|PMID:15352238 |
| Biological Process | GO:0001932 | regulation of protein amino acid phosphorylation |
DDB0201663 | IMP | Dicty | DDB_REF:11316|PMID:16622066 |
| Biological Process | GO:0000003 | reproduction |
WBGene00002335 | IMP | Worm | WB:WBPaper00004651|PMID:11231151 |
| Biological Process | GO:0000003 | reproduction |
WBGene00002335 | IGI | Worm | WB:WBPaper0005135 |
| Biological Process | GO:0043052 | thermotaxis |
DDB0216195 | IMP | Dicty | DDB_REF:6871|PMID:10837033 |
| Biological Process | GO:0040025 | vulval development |
WBGene00002335 | IMP | Worm | WB:WBPaper0005135 |
| Biological Process | GO:0040025 | vulval development |
WBGene00002335 | IGI | Worm | WB:WBPaper0005135 |