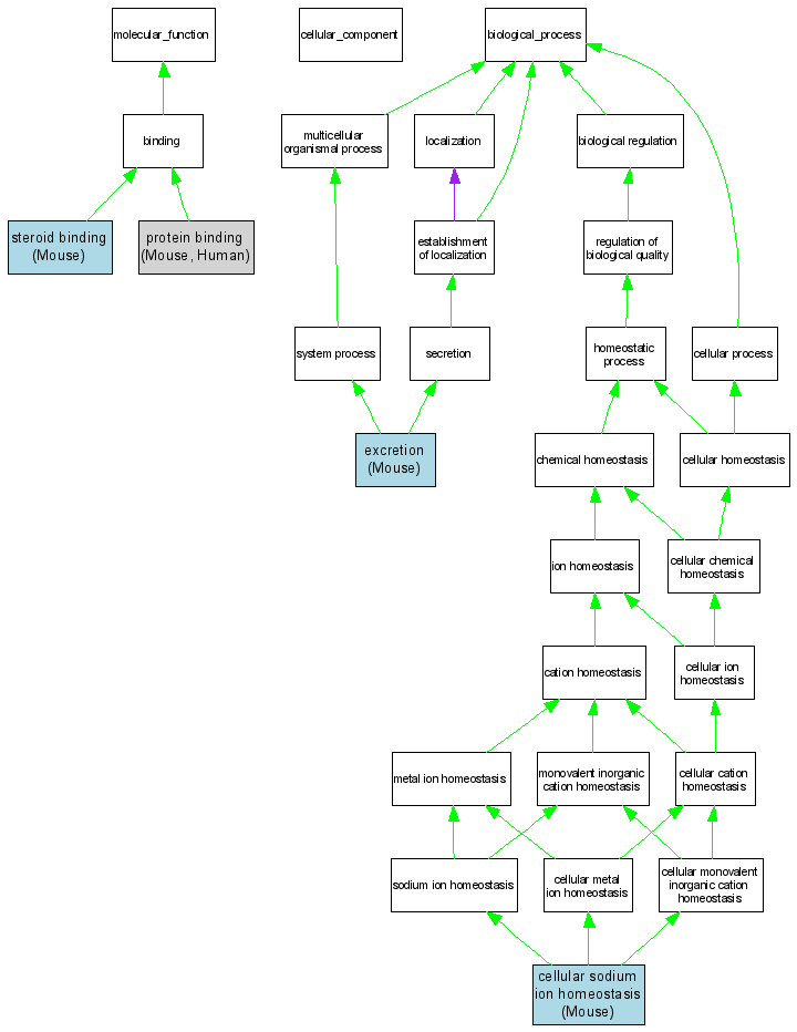
Compare GO annotations for NR3C2 and its orthologs

A table of the annotations represented in this image is provided below.
CategoryIDTermDB ObjectEvidenceOrganismReference
Molecular FunctionGO:0005515protein binding MGI:99459IPIMouseMGI:MGI:2177855|PMID:11809749
Molecular FunctionGO:0005515protein binding P08235IPIHumanPMID:11518808
Molecular FunctionGO:0005496steroid binding MGI:99459IDAMouseMGI:MGI:2177855|PMID:11809749
Biological ProcessGO:0006883cellular sodium ion homeostasis MGI:99459IMPMouseMGI:MGI:2181312|PMID:9689096
Biological ProcessGO:0007588excretion MGI:99459IMPMouseMGI:MGI:2181312|PMID:9689096