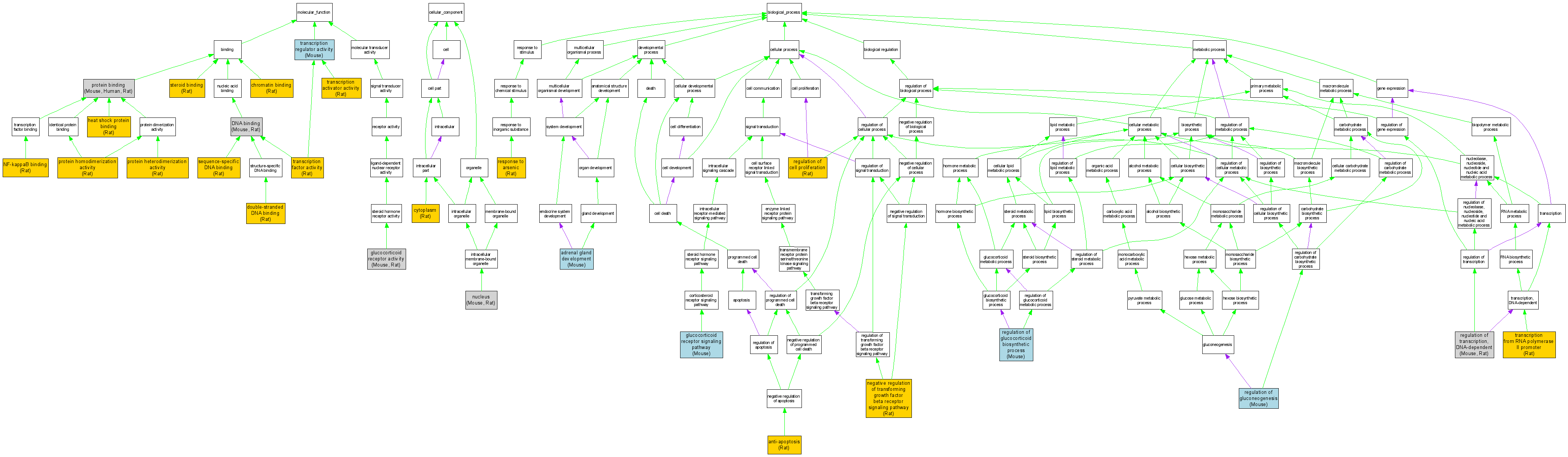
| Category | ID | Term | DB Object | Evidence | Organism | Reference |
| Molecular Function | GO:0003682 | chromatin binding |
RGD:2741 | IPI | Rat | RGD:1581612|PMID:15808513 |
| Molecular Function | GO:0003677 | DNA binding |
MGI:95824 | IDA | Mouse | MGI:MGI:3581079|PMID:15870285 |
| Molecular Function | GO:0003677 | DNA binding |
RGD:2741 | IDA | Rat | RGD:729108|PMID:12145311 |
| Molecular Function | GO:0003690 | double-stranded DNA binding |
RGD:2741 | IDA | Rat | RGD:1601060|PMID:8618925 |
| Molecular Function | GO:0004883 | glucocorticoid receptor activity |
MGI:95824 | IDA | Mouse | MGI:MGI:3047515|PMID:15199138 |
| Molecular Function | GO:0004883 | glucocorticoid receptor activity |
RGD:2741 | IMP | Rat | RGD:1581611|PMID:16175607 |
| Molecular Function | GO:0031072 | heat shock protein binding |
RGD:2741 | IDA | Rat | RGD:729108|PMID:12145311 |
| Molecular Function | GO:0051059 | NF-kappaB binding |
RGD:2741 | IPI | Rat | RGD:1581605|PMID:11313306 |
| Molecular Function | GO:0005515 | protein binding |
MGI:95824 | IPI | Mouse | MGI:MGI:2158896|PMID:11751894 |
| Molecular Function | GO:0005515 | protein binding |
P04150 | IPI | Human | PMID:9079630 |
| Molecular Function | GO:0005515 | protein binding |
P04150 | IPI | Human | PMID:11266503 |
| Molecular Function | GO:0005515 | protein binding |
P04150 | IPI | Human | PMID:12773562 |
| Molecular Function | GO:0005515 | protein binding |
P04150 | IPI | Human | PMID:10364267 |
| Molecular Function | GO:0005515 | protein binding |
RGD:2741 | IPI | Rat | RGD:1581612|PMID:15808513 |
| Molecular Function | GO:0046982 | protein heterodimerization activity |
RGD:2741 | IDA | Rat | RGD:1601060|PMID:8618925 |
| Molecular Function | GO:0042803 | protein homodimerization activity |
RGD:2741 | IDA | Rat | RGD:1601060|PMID:8618925 |
| Molecular Function | GO:0043565 | sequence-specific DNA binding |
RGD:2741 | IDA | Rat | RGD:1601060|PMID:8618925 |
| Molecular Function | GO:0005496 | steroid binding |
RGD:2741 | IDA | Rat | RGD:729108|PMID:12145311 |
| Molecular Function | GO:0016563 | transcription activator activity |
RGD:2741 | IMP | Rat | RGD:1358546|PMID:15310238 |
| Molecular Function | GO:0016563 | transcription activator activity |
RGD:2741 | IMP | Rat | RGD:1581611|PMID:16175607 |
| Molecular Function | GO:0016563 | transcription activator activity |
RGD:2741 | IDA | Rat | RGD:729108|PMID:12145311 |
| Molecular Function | GO:0003700 | transcription factor activity |
RGD:2741 | IMP | Rat | RGD:1601060|PMID:8618925 |
| Molecular Function | GO:0030528 | transcription regulator activity |
MGI:95824 | IDA | Mouse | MGI:MGI:1336546|PMID:10224232 |
| Cellular Component | GO:0005737 | cytoplasm |
RGD:2741 | IMP | Rat | RGD:1581613|PMID:14514416 |
| Cellular Component | GO:0005634 | nucleus |
MGI:95824 | IDA | Mouse | MGI:MGI:2150845|PMID:11555636 |
| Cellular Component | GO:0005634 | nucleus |
MGI:95824 | IDA | Mouse | MGI:MGI:3581079|PMID:15870285 |
| Cellular Component | GO:0005634 | nucleus |
RGD:2741 | IDA | Rat | RGD:1581611|PMID:16175607 |
| Biological Process | GO:0030325 | adrenal gland development |
MGI:95824 | IMP | Mouse | MGI:MGI:74913|PMID:7628695 |
| Biological Process | GO:0006916 | anti-apoptosis |
RGD:2741 | IMP | Rat | RGD:1581611|PMID:16175607 |
| Biological Process | GO:0042921 | glucocorticoid receptor signaling pathway |
MGI:95824 | IDA | Mouse | MGI:MGI:3047515|PMID:15199138 |
| Biological Process | GO:0042921 | glucocorticoid receptor signaling pathway |
MGI:95824 | IMP | Mouse | MGI:MGI:1336546|PMID:10224232 |
| Biological Process | GO:0042921 | glucocorticoid receptor signaling pathway |
MGI:95824 | IMP | Mouse | MGI:MGI:74913|PMID:7628695 |
| Biological Process | GO:0030512 | negative regulation of transforming growth factor beta receptor signaling pathway |
RGD:2741 | IMP | Rat | RGD:1581611|PMID:16175607 |
| Biological Process | GO:0042127 | regulation of cell proliferation |
RGD:2741 | IDA | Rat | RGD:1601054|PMID:16115202 |
| Biological Process | GO:0031946 | regulation of glucocorticoid biosynthetic process |
MGI:95824 | IMP | Mouse | MGI:MGI:74913|PMID:7628695 |
| Biological Process | GO:0006111 | regulation of gluconeogenesis |
MGI:95824 | IMP | Mouse | MGI:MGI:74913|PMID:7628695 |
| Biological Process | GO:0006355 | regulation of transcription, DNA-dependent |
MGI:95824 | IDA | Mouse | MGI:MGI:1336546|PMID:10224232 |
| Biological Process | GO:0006355 | regulation of transcription, DNA-dependent |
RGD:2741 | IMP | Rat | RGD:1581611|PMID:16175607 |
| Biological Process | GO:0046685 | response to arsenic |
RGD:2741 | IMP | Rat | RGD:1358546|PMID:15310238 |
| Biological Process | GO:0006366 | transcription from RNA polymerase II promoter |
RGD:2741 | IDA | Rat | RGD:729108|PMID:12145311 |