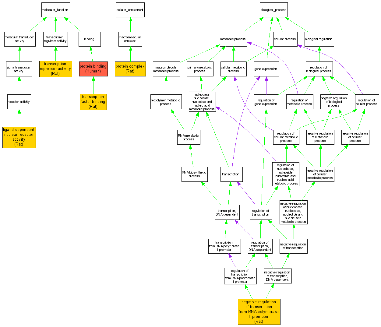
| Category | ID | Term | DB Object | Evidence | Organism | Reference |
| Molecular Function | GO:0004879 | ligand-dependent nuclear receptor activity |
RGD:621032 | IPI | Rat | RGD:633448|PMID:9003453 |
| Molecular Function | GO:0005515 | protein binding |
Q15466 | IPI | Human | PMID:15317749 |
| Molecular Function | GO:0008134 | transcription factor binding |
RGD:621032 | IPI | Rat | RGD:1600916|PMID:15860571 |
| Molecular Function | GO:0016564 | transcription repressor activity |
RGD:621032 | IMP | Rat | RGD:1600916|PMID:15860571 |
| Cellular Component | GO:0043234 | protein complex |
RGD:621032 | IDA | Rat | RGD:1600916|PMID:15860571 |
| Biological Process | GO:0000122 | negative regulation of transcription from RNA polymerase II promoter |
RGD:621032 | IMP | Rat | RGD:1600916|PMID:15860571 |